搜索
首页
政策法规
国际资讯
返回
国际动态
国际项目
行业活动
国内资讯
返回
企业动态
储能项目
储能技术
储能科普
联系我们
首页
政策法规
国际资讯
返回
国际动态
国际项目
行业活动
国内资讯
返回
企业动态
储能项目
储能技术
储能科普
联系我们
none
国内资讯
企业动态
储能项目
储能技术
储能科普
您当前的位置:
首页
>
国内资讯
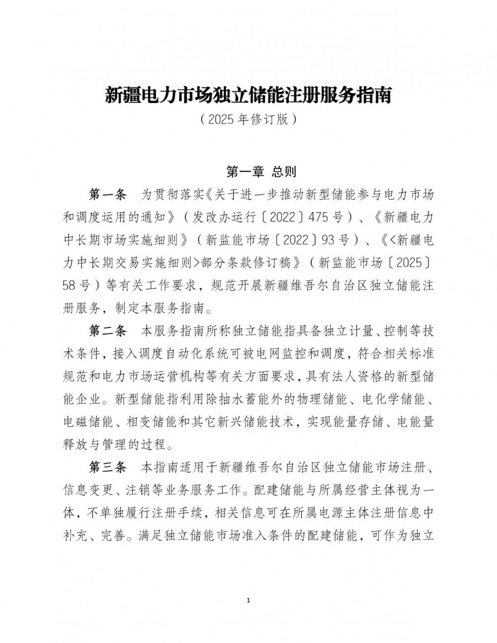
配建储能可转为独立储能!新疆独立储能注册指南发布!
2025-10-11
9月30日,新疆电力交易中心发布《新疆电力市场独立储能注册服务指南(2025年修订版)》。其中明确,配建储能与所属经营主体视为一体,不单独履行注册手续,相关信息...
17亿元,3GWh!国银金租与海博思创签订储能电站设备设施10年期融资租赁合同
2025-10-11
近日,国银金租发布公告,董事会宣布公司作为出租人与承租人及卖方于2025年9月30日订立融资租赁安排。根据该安排,国银金租以17亿元向卖方中国电建集团湖北工程有...
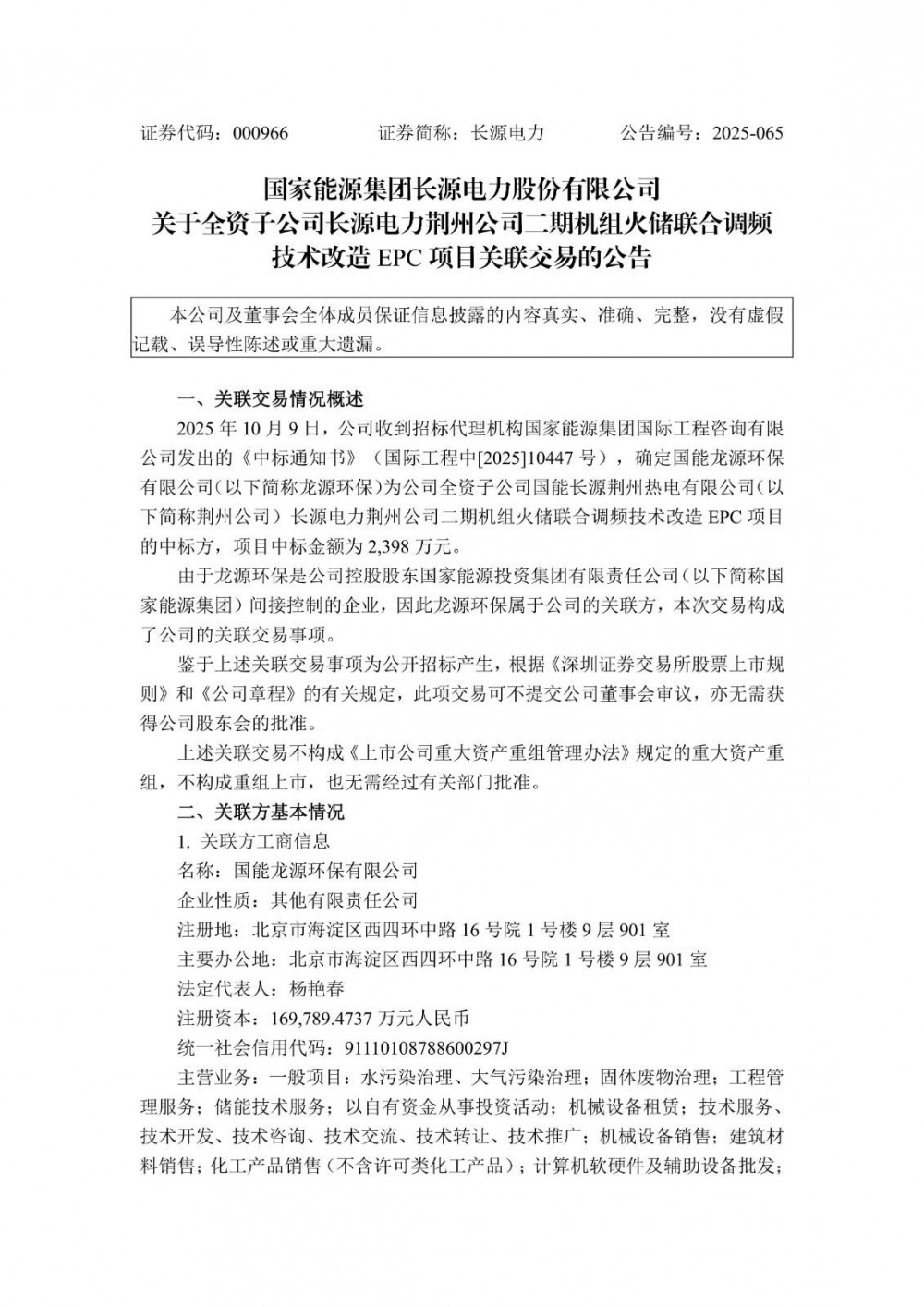
中标 | 长源电力关联方中标长源电力荆州公司二期机组火储联合调频技术改造EPC项
2025-10-11
10月10日,长源电力发布公告称,公司收到招标代理机构国家能源集团国际工程咨询有限公司发出的《中标通知书》,确定国能龙源环保有限公司为公司全资子公司国能长源荆州...
2025年1-9月内蒙古乌兰察布储能装机容量135.7万千瓦,同比增长62.8%
2025-10-11
10月10日,内蒙古乌兰察布市发展和改革委员会公布乌兰察布市2025年1-9月份电力工业情况统计。其中提出,截至9月底,乌兰察布市储能装机容量135.7万千瓦,...
江苏溧阳抽水蓄能电站首次A修转子吊装成功
2025-10-11
9月27日,伴随着现场总指挥一声清脆的哨音,自重近400吨的“巨无霸”——溧阳抽水蓄能电站6号发电电动机转子,在桥机的精准牵引下,从机坑中缓缓升起,经过近半小时...
<<
<
186
187
188
189
190
>
>>