搜索
首页
政策法规
国际资讯
返回
国际动态
国际项目
行业活动
国内资讯
返回
企业动态
储能项目
储能技术
储能科普
联系我们
首页
政策法规
国际资讯
返回
国际动态
国际项目
行业活动
国内资讯
返回
企业动态
储能项目
储能技术
储能科普
联系我们
none
国内资讯
企业动态
储能项目
储能技术
储能科普
您当前的位置:
首页
>
国内资讯
剑指电池回收等三位一体合作!优湃能源与骑乐时代签约
2025-09-30
9月16日,优湃能源(广汽集团能源及生态板块主体企业)与专注二三轮车换电的骑乐时代在广州正式签约。双方将以优势互补为核心,聚焦“电池银行+再制造+电池回收”三位...
湖北能源与湖北襄阳市人民政府签订深化合作协议!拟建设南漳张家坪抽水蓄能电站项目
2025-09-30
9月29日,湖北能源发布公告称,为发挥地方政府与企业各自产业优势和资源禀赋,保障能源安全稳定供应,推动双方互利互惠与共同发展,湖北能源集团股份有限公司(以下简称...
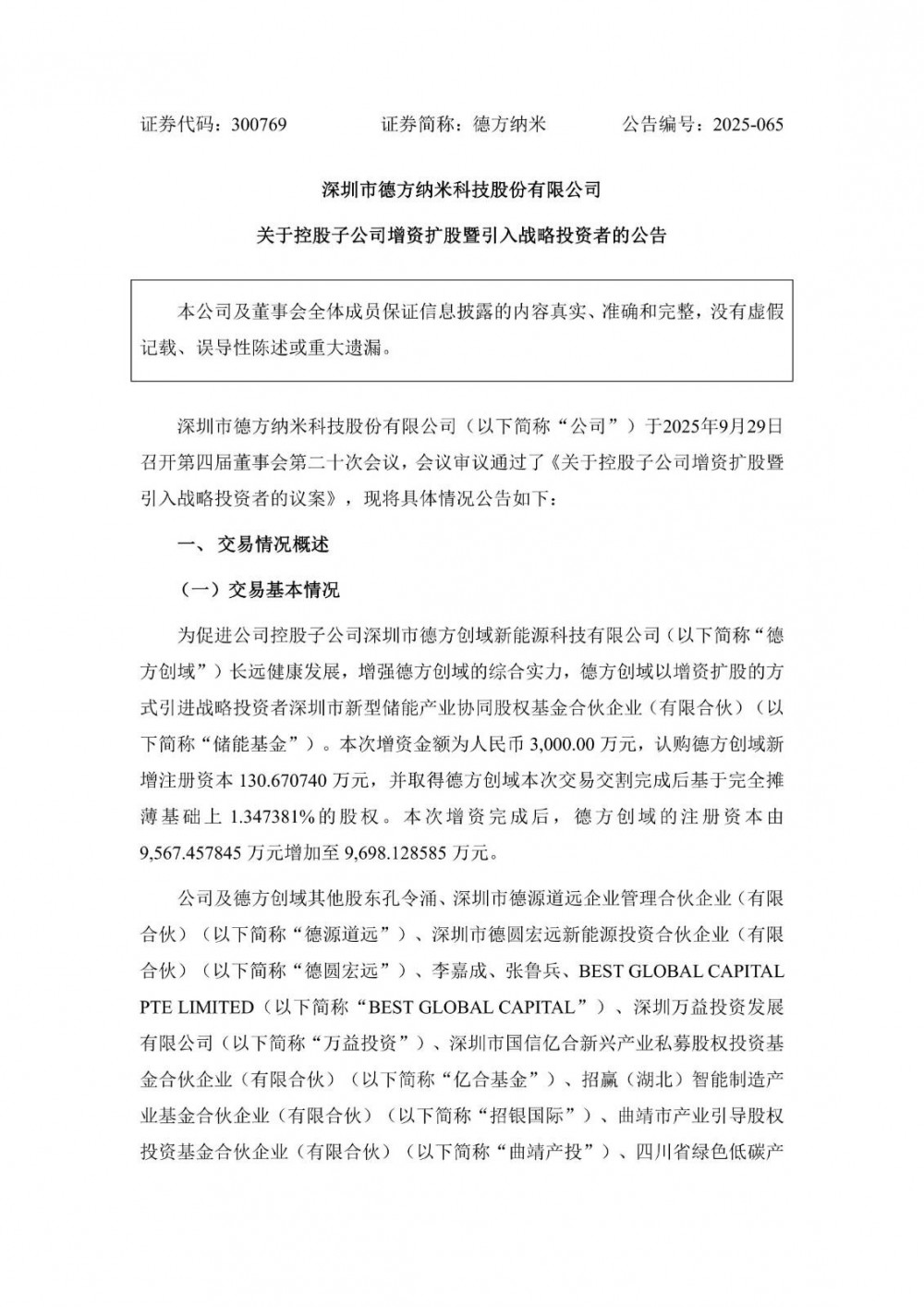
德方纳米控股子公司增资扩股引入战略投资者储能基金
2025-09-30
9月29日,德方纳米发布公告称,为促进公司控股子公司深圳市德方创域新能源科技有限公司长远健康发展,增强德方创域的综合实力,德方创域以增资扩股的方式引进战略投资者...
华盛锂电关于完成工商变更登记并换发营业执照的公告
2025-09-30
9月29日,华盛锂电发布公告称,公司分别于2025年8月26日、2025年9月15日召开公司第二届董事会第二十三次会议和公司2025年第二次临时股东会,审议通过...
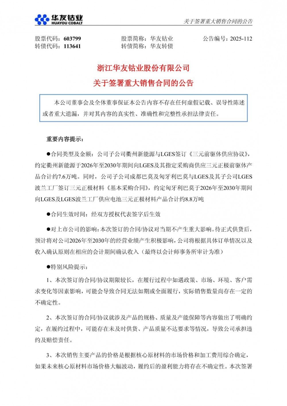
五年合作敲定!华友钴业锁定锂电核心材料16.4万吨大单
2025-09-30
9月29日,华友钴业发布公告称,公司子公司衢州新能源与LGES签订《三元前驱体供应协议》,约定衢州新能源于2026年至2030年期间向LGES及其指定采购商供应...
<<
<
203
204
205
206
207
>
>>