搜索
首页
政策法规
国际资讯
返回
国际动态
国际项目
行业活动
国内资讯
返回
企业动态
储能项目
储能技术
储能科普
联系我们
首页
政策法规
国际资讯
返回
国际动态
国际项目
行业活动
国内资讯
返回
企业动态
储能项目
储能技术
储能科普
联系我们
none
国内资讯
企业动态
储能项目
储能技术
储能科普
您当前的位置:
首页
>
国内资讯
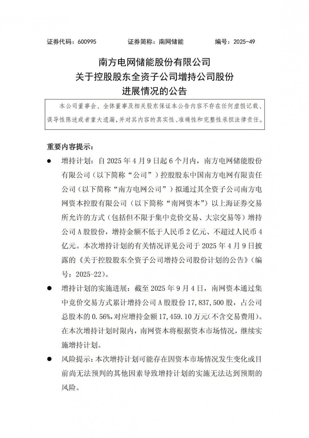
南网储能:南方电网全资子公司耗资1.7亿元增持股份
2025-09-09
9月5日,南网储能发布公告称,截至2025年9月4日,公司控股股东中国南方电网有限责任公司通过其全资子公司南方电网资本控股有限公司(简称“南网资本”)集中竞价交...
科力远储能系统加快出货,助推独立储能电站落地
2025-09-09
随着应用场景日益多元,行业需求持续提升,储能系统作为保障能源稳定供应、促进可再生能源高效利用的核心装备,迎来高速增长。2025年上半年,国内储能系统出货量达到1...
全球首款!宁德时代钠新电池通过新国标认证
2025-09-09
9月5日,宁德时代钠新电池通过了GB 38031-2025《电动汽车用动力蓄电池安全要求》(以下简称“新国标”)认证,成为全球首款通过新国标认证的钠离子电池。新...
明阳龙源“35kV 高压级联储能系统关键技术研制与产业化”项目顺利通过科技成果鉴
2025-09-09
9月8日,由广东省机械工程学会组织并主持的“35kV 高压级联储能系统关键技术研制与产业化”项目科技成果鉴定会,在广州圆满召开。经鉴定委员会严格评审,认为该项目...
浙江乌海抽水蓄能电站上水库首扇事故闸门下闸成功
2025-09-09
近日,乌海抽水蓄能电站引水系统首扇事故闸门顺利完成下闸,该施工节点的提前完成,为后续建设进出水口启闭机房提供了有利的条件,也为上水库实现 2026年蓄水目标提供...
<<
<
280
281
282
283
284
>
>>