搜索
首页
政策法规
国际资讯
返回
国际动态
国际项目
行业活动
国内资讯
返回
企业动态
储能项目
储能技术
储能科普
联系我们
首页
政策法规
国际资讯
返回
国际动态
国际项目
行业活动
国内资讯
返回
企业动态
储能项目
储能技术
储能科普
联系我们
none
国内资讯
企业动态
储能项目
储能技术
储能科普
您当前的位置:
首页
>
国内资讯
“电力稳定器”上线!100MW/200MWh省级储能示范项目全面发力
2025-08-25
近日,正值迎峰度夏关键期,一座承载省级示范使命的储能电站——四川彭州永定桥100MW/200MWh储能电站项目,在奇点能源核心技术赋能下成功并网投运。项目如同一...
配储2.1GW!湖南公布18.4GW新能源项目配储情况!
2025-08-25
储能界获悉,8月22日,国网湖南省电力有限公司发布《2025年7月湖南省新能源项目配置储能情况公示》,梳理了2025年7月新能源项目配置储能情况、2025年7月...
9月15日开始申报!甘肃新能源机制电价竞价实施细则发布
2025-08-25
储能界获悉,8月22日,国网甘肃省电力公司发布《国网甘肃省电力公司2025年度增量新能源项目机制电量竞量竞价组织公告》。2025年分两个批次组织新能源同场同权竞...
0.837~0.843元/Wh!甘肃张掖200MW/800MWh独立储能项目EP
2025-08-25
储能界获悉,8月23日,甘肃张掖市甘州区旭储景能200MW/800MWh独立储能项目总承包(EPC)评标结果公示。中铁上海设计院集团有限公司以669606080...
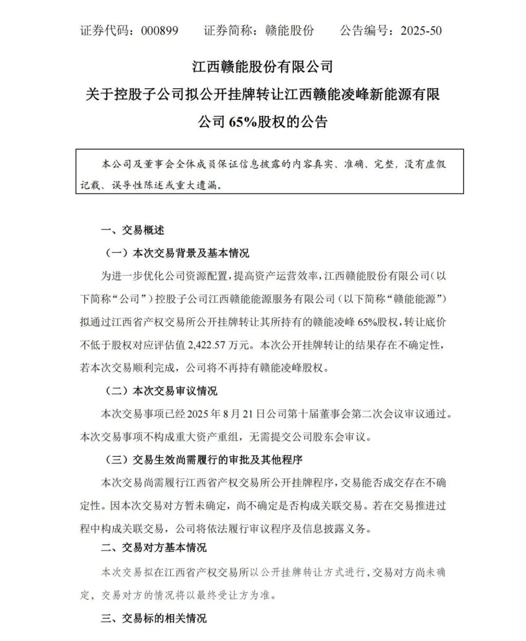
赣能股份:控股子公司拟2422万挂牌转让赣能凌峰新能源65%股权
2025-08-25
能源圈获悉,8月22日,赣能股份发布公告称,为进一步优化公司资源配置,提高资产运营效率,江西赣能股份有限公司控股子公司江西赣能能源服务有限公司拟通过江西省产权交...
<<
<
347
348
349
350
351
>
>>