搜索
首页
政策法规
国际资讯
返回
国际动态
国际项目
行业活动
国内资讯
返回
企业动态
储能项目
储能技术
储能科普
联系我们
首页
政策法规
国际资讯
返回
国际动态
国际项目
行业活动
国内资讯
返回
企业动态
储能项目
储能技术
储能科普
联系我们
none
国内资讯
企业动态
储能项目
储能技术
储能科普
您当前的位置:
首页
>
国内资讯
中国能建中电工程湖南院中标韶关易事达200兆瓦/400兆瓦时独立储能电站项目总承
2025-08-21
8月19日,中国能建中电工程湖南院作为牵头方,与广东水电二局集团有限公司组成联合体成功中标韶关易事达200兆瓦/400兆瓦时独立储能电站项目总承包。本项目位于韶...
凝聚产业智慧与资本力量 海博思创与中信银行及中信金租达成合作
2025-08-21
8月20日,北京海博思创科技股份有限公司(简称“海博思创”)与中信银行股份有限公司北京分行(简称“中信银行 ”)、中信金融租赁有限公司(简称“中信金租”)正式签...
金隅冀东水泥承德金隅公司储能电站成功并网投运
2025-08-21
近日,金隅冀东水泥承德金隅公司16MW/32MWh储能电站项目成功并网投运。该储能电站功率及规模为16MW/32MWh,共采用6台2.5MW/5MWh储能电池舱...
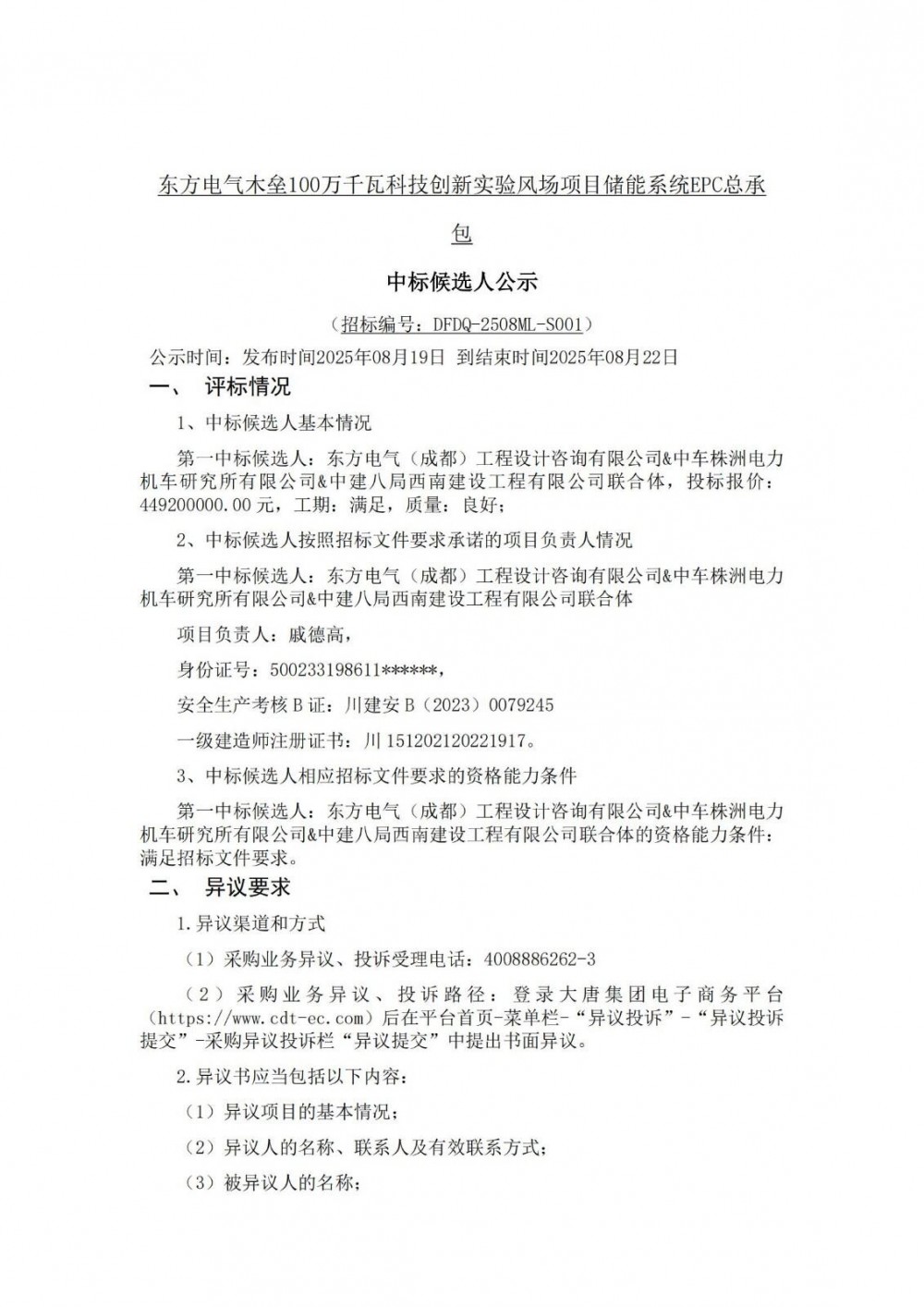
中标 | 0.4492元/Wh!东方电气新疆风场项目250MW/1GWh储能EP
2025-08-21
8月19日,东方电气木垒100万千瓦科技创新实验风场项目储能系统EPC总承包中标候选人公示。第一中标候选人为东方电气(成都)工程设计咨询有限公司&中车株洲电力机...
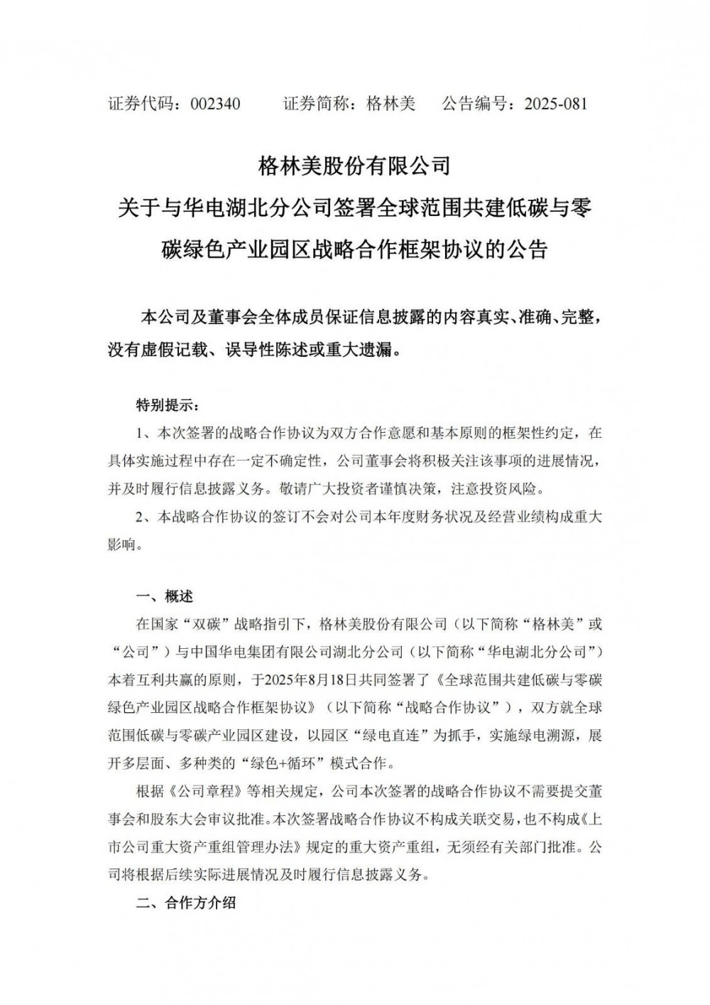
格林美与华电湖北分公司签署战略合作框架协议
2025-08-21
8月19日,格林美发布关于与华电湖北分公司签署全球范围共建低碳与零碳绿色产业园区战略合作框架协议的公告。根据公告,格林美与中国华电集团有限公司湖北分公司(简称“...
<<
<
352
353
354
355
356
>
>>