搜索
首页
政策法规
国际资讯
返回
国际动态
国际项目
行业活动
国内资讯
返回
企业动态
储能项目
储能技术
储能科普
联系我们
首页
政策法规
国际资讯
返回
国际动态
国际项目
行业活动
国内资讯
返回
企业动态
储能项目
储能技术
储能科普
联系我们
none
国内资讯
企业动态
储能项目
储能技术
储能科普
您当前的位置:
首页
>
国内资讯
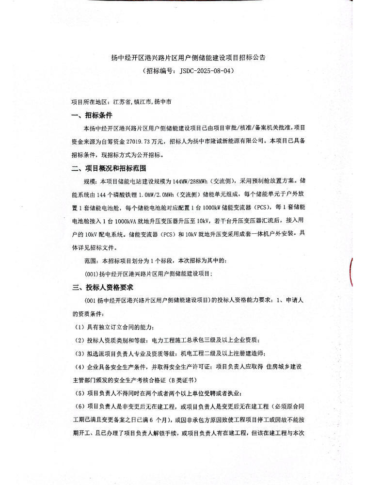
招标 | 144MW/288MWh!江苏扬中经开区港兴路片区用户侧储能建设项目招
2025-08-06
8月4日,扬中经开区港兴路片区用户侧储能建设项目招标公告发布。本项目储能电站建设规模为144MW/288MWh(交流侧),采用预制舱放置方案。储能系统由144个...
招标 | 78.4MW/156.8MWh!宁夏储能租赁技术服务招标
2025-08-06
8月5日,国电电力宁夏新能源开发有限公司存量项目储能租赁技术服务公开招标项目招标公告发布。国电电力宁夏新能源开发有限公司需配套78.4MW/156.8MWh储能...
招标 | 山西娄烦新型电网侧共享储能100MW/200MWH(一期)EPC总承包
2025-08-06
8月5日,娄烦储实能源科技有限公司新型电网侧共享储能100MW/200MWH(一期)工程项目EPC总承包-公开招标公告发布。项目为100MW/200MWh预制式...
招标 | 0.8GW/3.2GWh!内蒙古储能系统设备采购!
2025-08-06
8月5日,内蒙古能源突泉独立新型储能电站项目、内蒙古能源苏尼特右旗30万千瓦/120万千瓦时独立储能项目储能系统设备采购(标段一:突泉;标段二:苏尼特右旗)发布...
招标 | 中煤永城25MW/50MWh储能系统设备采购
2025-08-06
8月5日,中煤永城25MW/50MWh储能系统设备采购项目公告发布。中煤永城150MW分散式风电项目由陈官庄乡30MW分散式风电项目、马牧镇24MW分散式风电项...
<<
<
395
396
397
398
399
>
>>