搜索
首页
政策法规
国际资讯
返回
国际动态
国际项目
行业活动
国内资讯
返回
企业动态
储能项目
储能技术
储能科普
联系我们
首页
政策法规
国际资讯
返回
国际动态
国际项目
行业活动
国内资讯
返回
企业动态
储能项目
储能技术
储能科普
联系我们
none
国内资讯
企业动态
储能项目
储能技术
储能科普
您当前的位置:
首页
>
国内资讯
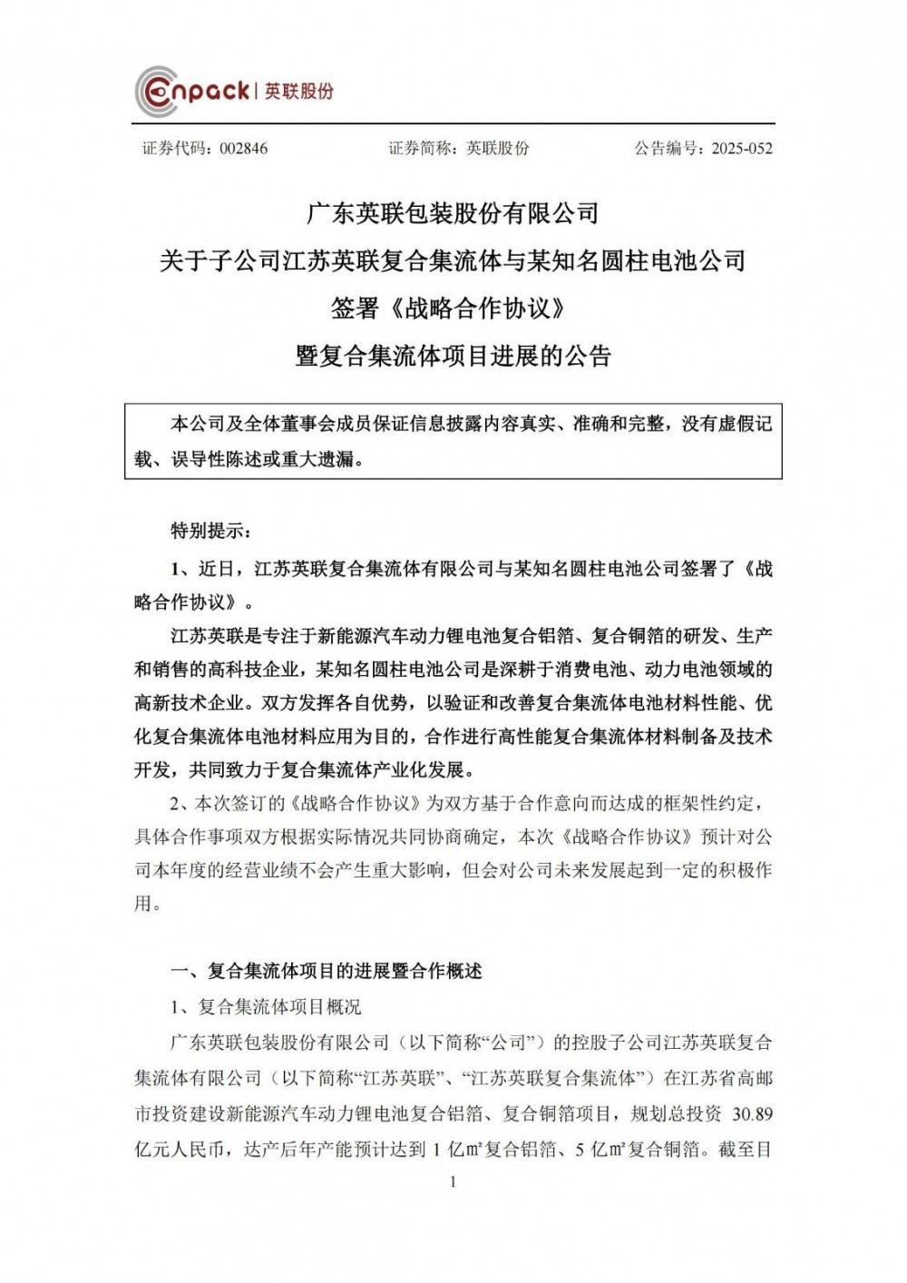
英联股份子公司江苏英联与某知名圆柱电池公司签署《战略合作协议》
2025-08-06
8月5日,英联股份发布公告称,近日,江苏英联复合集流体有限公司与某知名圆柱电池公司签署了《战略合作协议》。江苏英联是专注于新能源汽车动力锂电池复合铝箔、复合铜箔...
上海“136号文”承接文件:存量电价0.4155元/kWh!增量执行期限12年
2025-08-06
储能界获悉,8月5日,上海市发展和改革委员会发布关于上海市贯彻落实新能源上网电价市场化改革有关事项的通知。文件包括《上海市新能源可持续发展差价结算工作方案》、《...
领储100兆瓦/200兆瓦时独立储能电站项目正式开工
2025-08-06
7月29日,由河西集团代建的领储溧水100兆瓦/200兆瓦时独立储能电站项目正式开工。该项目位于南京市溧水区溧水晶桥镇观园路6号,占地面积约1.6万平方米,建设...
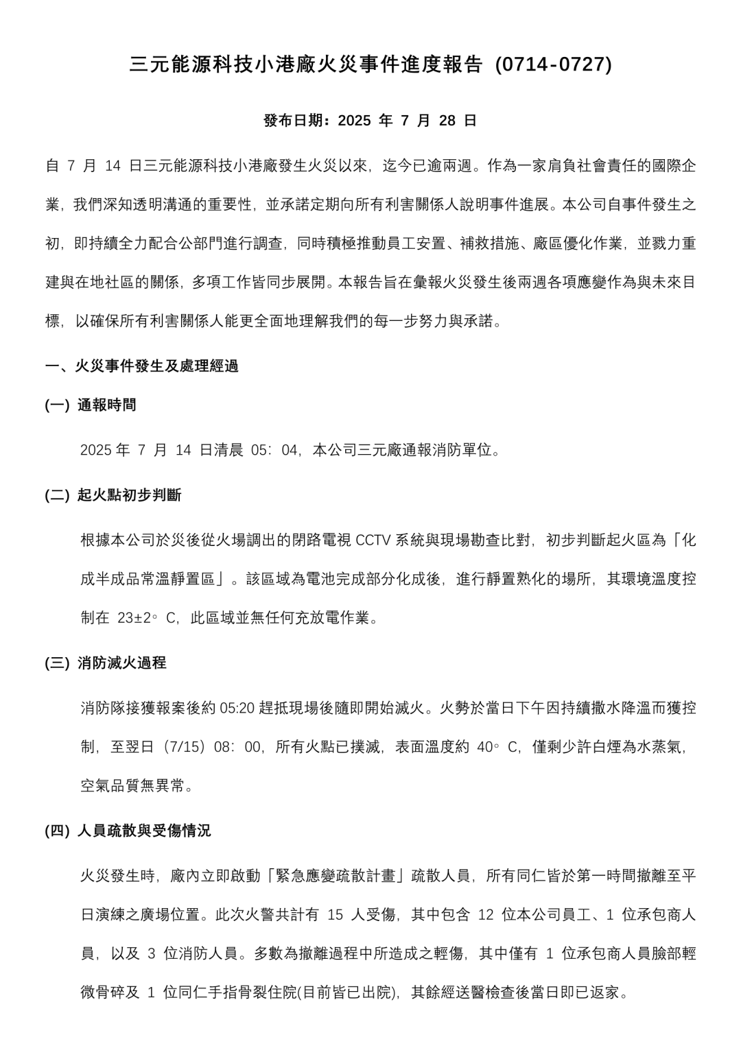
台湾超级电池工厂爆炸原因揭晓,与电芯设计无关!(附调查报告原文)
2025-08-06
能源圈获悉,7月28日,台泥集团发布三元能源科技小港厂火灾事件进度报告,提出火灾原因为“多重系统异常与事件叠加”,共有三层异常,分别是:第一层异常:静置区热源引...
鼓励能源企业/售电公司/负荷聚合商/电力用户等/投资虚拟电厂!云南省虚拟电厂建设
2025-08-06
储能界获悉,8月5日,云南省能源局发布关于公开征求《云南省虚拟电厂建设管理办法(试行)(征求意见稿)》意见的通知。本办法适用于云南省内虚拟电厂建设、接入、调试、...
<<
<
396
397
398
399
400
>
>>