搜索
首页
政策法规
国际资讯
返回
国际动态
国际项目
行业活动
国内资讯
返回
企业动态
储能项目
储能技术
储能科普
联系我们
首页
政策法规
国际资讯
返回
国际动态
国际项目
行业活动
国内资讯
返回
企业动态
储能项目
储能技术
储能科普
联系我们
none
国内资讯
企业动态
储能项目
储能技术
储能科普
您当前的位置:
首页
>
国内资讯
3.66亿元!又一储能锂电池项目变更
2025-08-05
近日,科信技术发布公告称,同意公司将“储能锂电池系统研发及产业化项目”中尚未使用的募集资金36,586.54万元(含扣除相关手续费后的利息收入及现金管理收入,实...
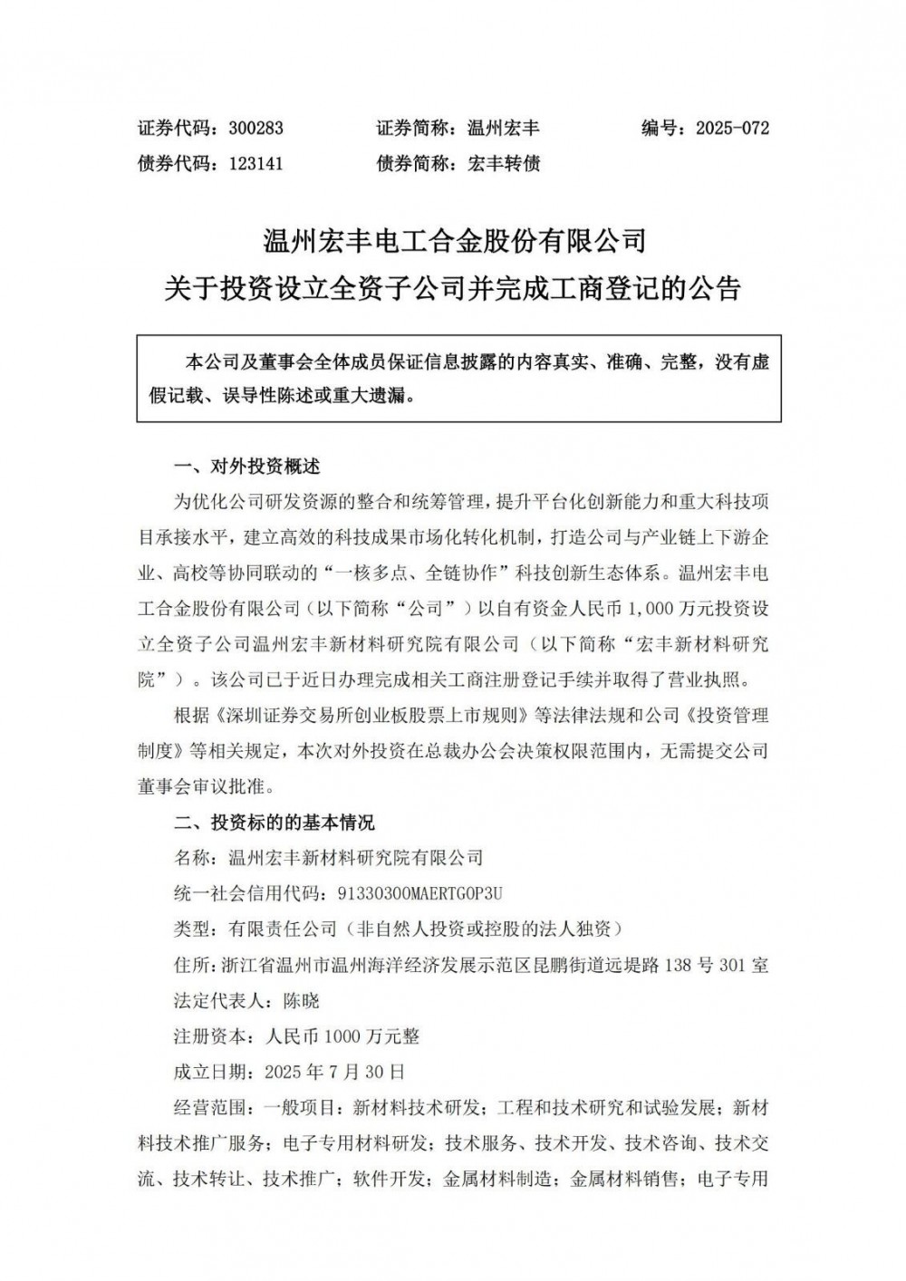
重点聚焦高性能极薄锂电铜箔、固态电池用铜箔等业务!温州宏丰成立新材料研究院子公司
2025-08-05
8月4日,温州宏丰发布公告称,为优化公司研发资源的整合和统筹管理,提升平台化创新能力和重大科技项目承接水平,建立高效的科技成果市场化转化机制,打造公司与产业链上...
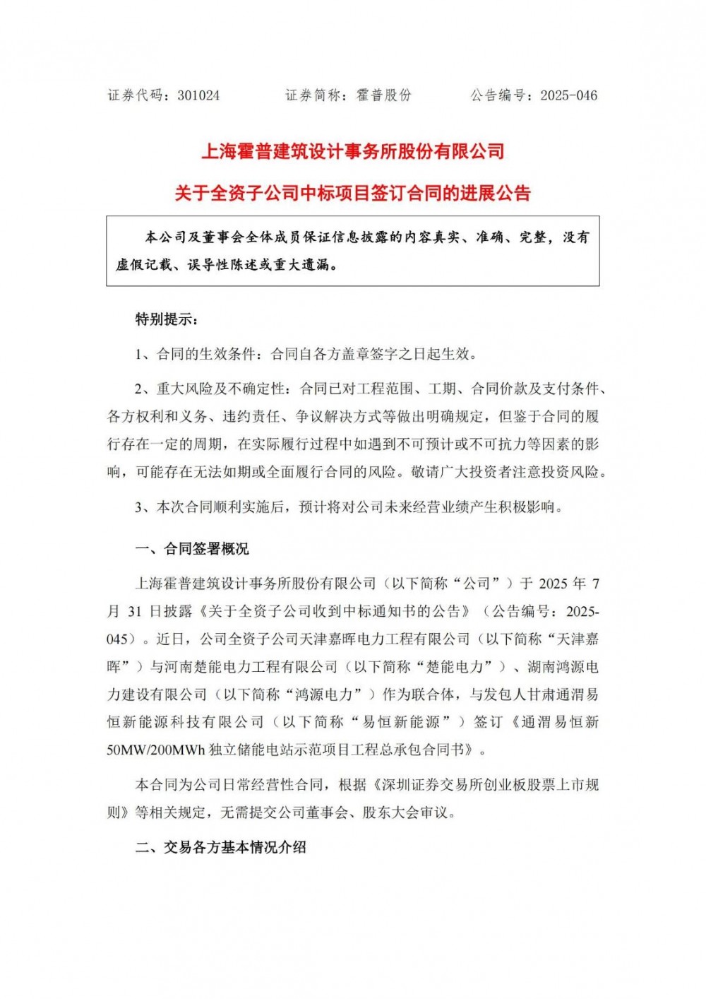
霍普股份子公司联合体签署1.59亿元储能项目合同
2025-08-05
8月4日,霍普股份发布公告称,公司全资子公司天津嘉晖电力工程有限公司与河南楚能电力工程有限公司、湖南鸿源电力建设有限公司作为联合体,与发包人甘肃通渭易恒新能源科...
第四范式与海博思创成立合资公司 探索AI+储能技术
2025-08-05
8月4日,第四范式发布公告称,公司与海博思创订立合资协议,合资公司名称为能量晶体(北京)科技有限公司(暂定名,最终以市场监督管理局审核为准)。合资公司将主要从事...
三一硅能与永煌锂业携手,共拓国际光储合作新局
2025-08-05
近日,三一硅能与永煌锂业于长沙举行签约仪式,三一集团董事、三一硅能董事长代晴华,微电网投资开发公司总经理许中天,永煌锂业董事长刘永辉、总经理张雪峰等领导齐聚,共...
<<
<
400
401
402
403
404
>
>>