近日,厦钨新能发布2025年第三季度报告。2025年前三季度,公司实现营业收入130.59亿元,同比增长29.80%;实现利润总额6.12亿元,同比增长48.93%;实现归属于母公司所有者的净利润5.52亿元,同比增长41.54%。
2025年前三季度,厦钨新能锂电正极材料产品实现销量9.99万吨,同比增长40.41%,其中钴酸锂实现销量4.69万吨,同比增长45.38%;动力电池正极材料(含三元材料、磷酸铁锂等)实现销量5.30万吨,同比增长36.29%;氢能材料方面,公司实现销量3,074.50吨,同比增长8.05%。
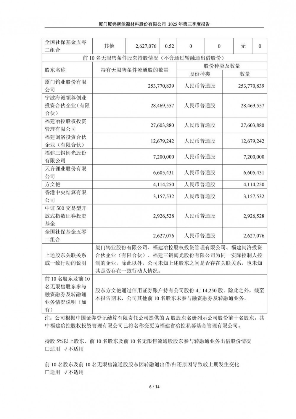
原公告如下:













