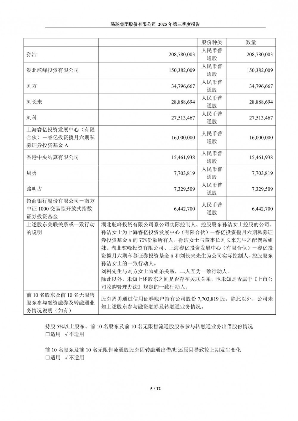
近日,骆驼股份发布2025年第三季度报告。公司第三季度实现营收41.47亿元,同比增长8.95%,前三季度累计实现营收121.42亿元,同比增长7.14%。今年第三季度实现归母净利润为0.87亿元,同比下降49.81%,前三季度累计归母净利润6.19亿元,同比增长26.95%。
第三季度,骆驼股份净利润主要受以下因素的影响,同比有所下降:
1、经营性损益方面:受汇率波动影响,公司汇兑收益较去年同期减少;受再生铅行业性影响,公司再生铅业务毛利率下降。
2、非经营性损益方面:因三季度资本市场波动,公司所投资项目的公允价值变动收益同比减少,带来利润减少。
原公告如下:











