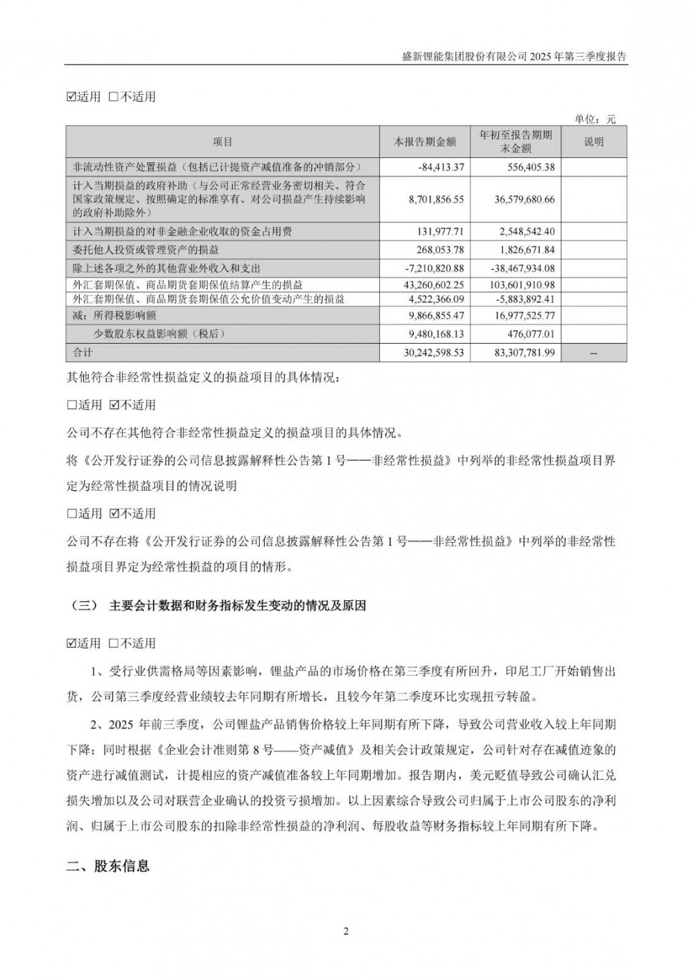
近日,盛新锂能发布2025年第三季度报告。2025年第三季度营业收入14.81亿元,同比增长61.07%,归属于上市公司股东的净利润8872万元,同比增长132.30%。前三季度营业收入30.95亿元,同比下降11.53%,净亏损7.52亿元。
公告显示,受行业供需格局等因素影响,锂盐产品的市场价格在第三季度有所回升,印尼工厂开始销售出货,公司第三季度经营业绩较去年同期有所增长,且较今年第二季度环比实现扭亏转盈。
原公告如下:









近日,盛新锂能发布2025年第三季度报告。2025年第三季度营业收入14.81亿元,同比增长61.07%,归属于上市公司股东的净利润8872万元,同比增长132.30%。前三季度营业收入30.95亿元,同比下降11.53%,净亏损7.52亿元。
公告显示,受行业供需格局等因素影响,锂盐产品的市场价格在第三季度有所回升,印尼工厂开始销售出货,公司第三季度经营业绩较去年同期有所增长,且较今年第二季度环比实现扭亏转盈。
原公告如下:









资讯来源:
免责声明: 本站内容转载自合作媒体、机构或其他网站的信息,转载此文仅出于传递更多信息的目的,但这并不意味着赞同其观点或证实其内容的真实性。本站所有信息仅供参考,不做交易和服务的根据。本站内容如有侵权或其它问题请及时告之,本网将及时修改或删除。凡以任何方式登录本网站或直接、间接使用本网站资料者,视为自愿接受本网站声明的约束。