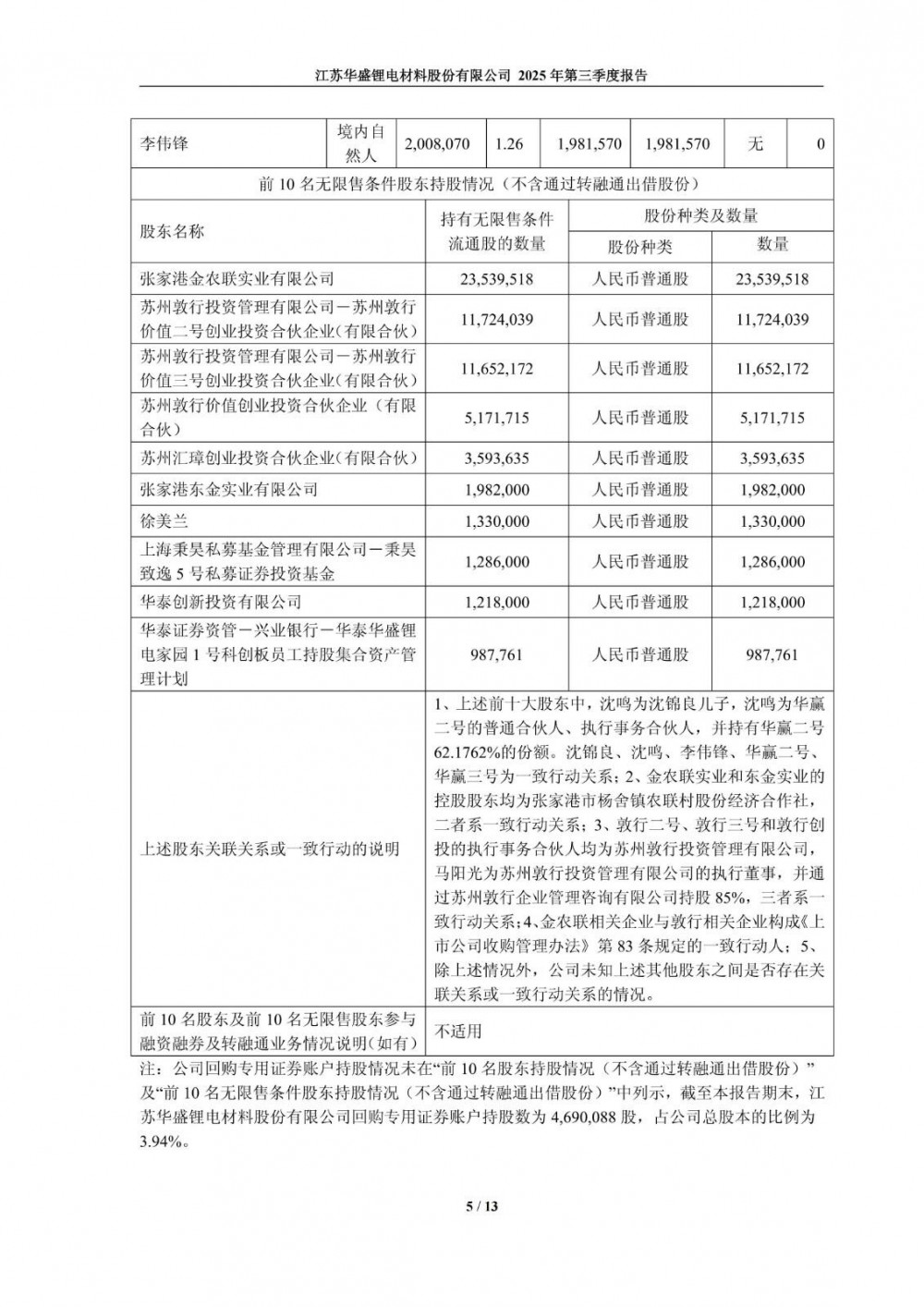
10月27日,华盛锂电发布2025年第三季度报告。前三季度公司实现营业总收入5.39亿元,同比增长62.29%;归母净利润亏损1.03亿元,上年同期亏损1.32亿元;扣非净利润亏损1.16亿元,上年同期亏损1.57亿元。
原公告如下:













10月27日,华盛锂电发布2025年第三季度报告。前三季度公司实现营业总收入5.39亿元,同比增长62.29%;归母净利润亏损1.03亿元,上年同期亏损1.32亿元;扣非净利润亏损1.16亿元,上年同期亏损1.57亿元。
原公告如下:













资讯来源:
免责声明: 本站内容转载自合作媒体、机构或其他网站的信息,转载此文仅出于传递更多信息的目的,但这并不意味着赞同其观点或证实其内容的真实性。本站所有信息仅供参考,不做交易和服务的根据。本站内容如有侵权或其它问题请及时告之,本网将及时修改或删除。凡以任何方式登录本网站或直接、间接使用本网站资料者,视为自愿接受本网站声明的约束。