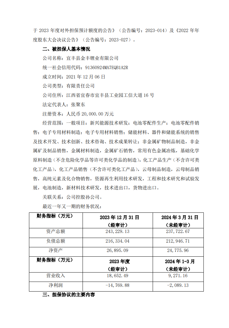
据储能界了解到,6月4日,科力远发布公告称,公司控股孙公司金丰锂业为满足资金需要,在赣州工发融资租赁有限公司申请办理5,000万元新增融资租赁借款,公司为其提供连带责任保证担保并签订《保证担保合同》,担保期限为债务人主合同规定的债务履行期限届满之日起三年。
根据公告显示,截至本公告披露日,公司为金丰锂业提供的担保余额为80,280.88万元(不含本次担保余额)。
科力远表示,本次担保是为了满足控股孙公司金丰锂业业务发展的资金需求,符合公司整体利益和发展战略,被担保对象具备偿债能力,不会对公司的日常经营产生重大影响,不会损害公司及全体股东、特别是中小股东的利益。
原公告如下:


