据储能界了解到,近日,众源新材发布投资者关系活动记录表。
众源新材表示,在新能源领域,公司的产业布局涵盖了新能源电池结构件制造、电池铝箔制造以及储能用户方案设计及运营等多个环节,能够充分发挥产业链上下游的协同效应,共同助力公司新能源业务的蓬勃发展。
记录表显示,众源新材控股子公司安徽众源新能源科技有限公司目前主要为奇瑞iCar03、iCarV23、小蚂蚁,江淮M116,哪吒U、哪吒S等新能源车型以及海辰储能供货。
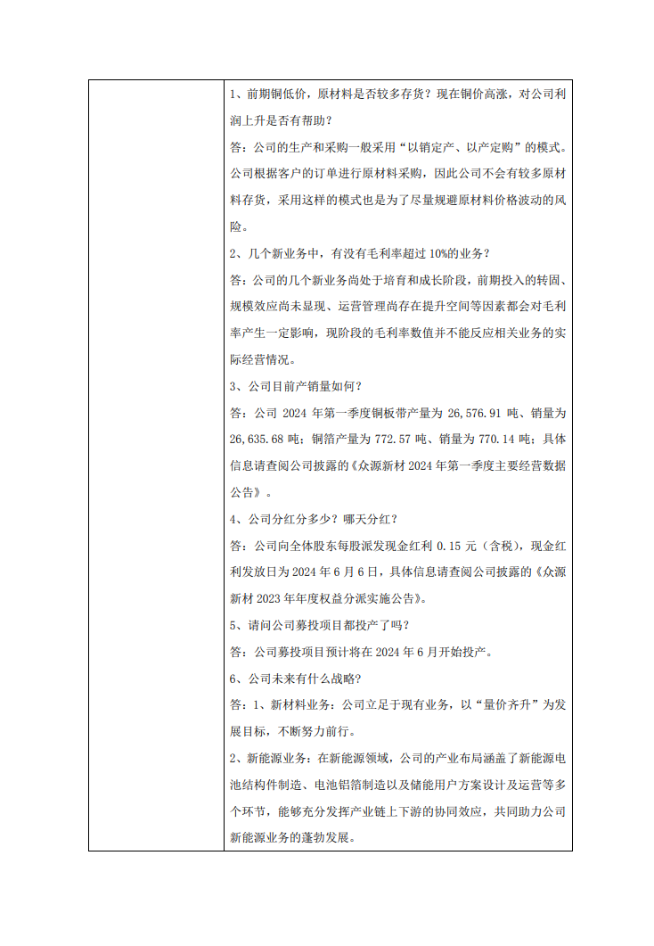
原公告如下:



据储能界了解到,近日,众源新材发布投资者关系活动记录表。
众源新材表示,在新能源领域,公司的产业布局涵盖了新能源电池结构件制造、电池铝箔制造以及储能用户方案设计及运营等多个环节,能够充分发挥产业链上下游的协同效应,共同助力公司新能源业务的蓬勃发展。
记录表显示,众源新材控股子公司安徽众源新能源科技有限公司目前主要为奇瑞iCar03、iCarV23、小蚂蚁,江淮M116,哪吒U、哪吒S等新能源车型以及海辰储能供货。
原公告如下:



资讯来源:国际能源网
免责声明: 本站内容转载自合作媒体、机构或其他网站的信息,转载此文仅出于传递更多信息的目的,但这并不意味着赞同其观点或证实其内容的真实性。本站所有信息仅供参考,不做交易和服务的根据。本站内容如有侵权或其它问题请及时告之,本网将及时修改或删除。凡以任何方式登录本网站或直接、间接使用本网站资料者,视为自愿接受本网站声明的约束。