搜索
首页
政策法规
国际资讯
返回
国际动态
国际项目
行业活动
国内资讯
返回
企业动态
储能项目
储能技术
储能科普
联系我们
首页
政策法规
国际资讯
返回
国际动态
国际项目
行业活动
国内资讯
返回
企业动态
储能项目
储能技术
储能科普
联系我们
none
国内资讯
企业动态
储能项目
储能技术
储能科普
您当前的位置:
首页
>
国内资讯
>
企业动态
1200MW!辽宁岫岩龙潭抽水蓄能电站可研阶段勘察设计招标
2024-08-06
近日,中国能建发布辽宁岫岩龙潭抽水蓄能电站可研阶段勘察设计招标公告,该电站位于鞍山市岫岩满族自治县大房身镇以北,距鞍山市直线距离约90km,距沈阳市直线距离约1...
100MW/400MWh!内蒙古苏尼特右旗新型储能电站项目公示
2024-08-06
储能界网获悉,8月5日,内蒙古自治区生态环境厅发布关于苏尼特右旗100MW/400MWh新型储能电站项目建设项目环境影响评价文件(辐射类)审批结果公示。文件显示...
储能配置30MW/30MWh!国能辽宁沈阳200MW风电项目储能工程EPC招标
2024-08-06
8月5日,国家能源集团发布了辽宁公司康平公司柳树屯200MW风电项目储能工程公开招标项目(第2次)招标公告,项目招标人为国能康平发电有限公司,项目位于辽宁省沈阳...
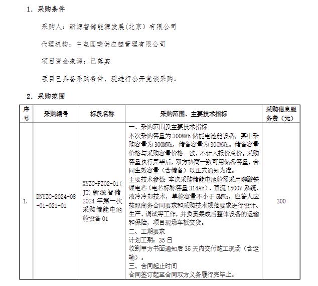
国家电投新源智储2024年2.4GWh储能电池舱招标
2024-08-06
储能界网获悉,8月5日,国家电投新源智储能源发展(北京)有限公司(以下简称新源智储)2024年第2批非招标集中采购竞谈公告发布。本次竞谈采购范围为储能电池舱设备...
南瑞继保供货世界最大容量构网型高压直挂储能项目投运
2024-08-06
7月28日,青海海西州224.5MW/889MWh宝库储能电站项目全站并网成功。该储能电站是目前世界规模最大的常规+构网型联合运行储能项目,同时也是世界容量最大...
<<
<
2507
2508
2509
2510
2511
>
>>