搜索
首页
政策法规
国际资讯
返回
国际动态
国际项目
行业活动
国内资讯
返回
企业动态
储能项目
储能技术
储能科普
联系我们
首页
政策法规
国际资讯
返回
国际动态
国际项目
行业活动
国内资讯
返回
企业动态
储能项目
储能技术
储能科普
联系我们
none
国内资讯
企业动态
储能项目
储能技术
储能科普
您当前的位置:
首页
>
国内资讯
>
企业动态
中国能建签约国内单体容量最大的算力基地源网荷储一体化项目
2024-07-17
近日,中国能建中电工程华北院作为牵头方与天津电建组成联合体签订乌兰察布中金数据低碳算力基地源网荷储一体化建设30万千瓦风光储发电项目总承包工程合同。该项目是中国...
GCube成立1亿美元财团用于为全球储能项目提供保险业务
2024-07-17
GCube Insurance 是一家领先的可再生能源项目保险公司,该公司宣布成立一个新的财团,为全球的电池储能提供保障。该公司在一份新闻稿中表示,该财团由六家...
贵州:推动电化学储能产业数字化转型
2024-07-17
7月15日,贵州省能源局对邵勋委员提出的《关于加快电化学储能产业发展 推动我省能源产业形成新质生产力的提案》做出答复,其中提到,下一步将推进2024年电源侧储能...
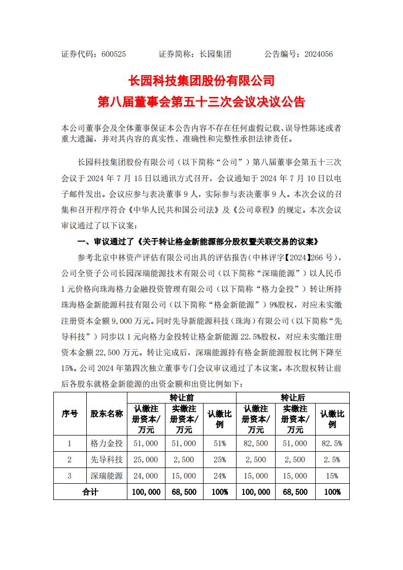
长园集团设立海外储能子公司,开展户用、工商业储能业务
2024-07-17
7月17日,长园集团发布第八届董事会审议通过关于部分子公司设立海外合资子公司的议案。该议案显示,长园集团下属全资子公司深瑞能源与自然人庄强于尼日利亚首都阿布贾合...
合肥、滁州光伏储能产业集群入选!2024年度安徽省先进制造业集群名单公布
2024-07-17
7月16日,宣城市工信局发布《关于公布2024年度安徽省先进制造业集群名单的通知》。根据公示名单显示,合肥市先进光伏和新型储能集群、滁州市先进光伏和新型储能集群...
<<
<
2591
2592
2593
2594
2595
>
>>