搜索
首页
政策法规
国际资讯
返回
国际动态
国际项目
行业活动
国内资讯
返回
企业动态
储能项目
储能技术
储能科普
联系我们
首页
政策法规
国际资讯
返回
国际动态
国际项目
行业活动
国内资讯
返回
企业动态
储能项目
储能技术
储能科普
联系我们
none
国内资讯
企业动态
储能项目
储能技术
储能科普
您当前的位置:
首页
>
国内资讯
>
企业动态
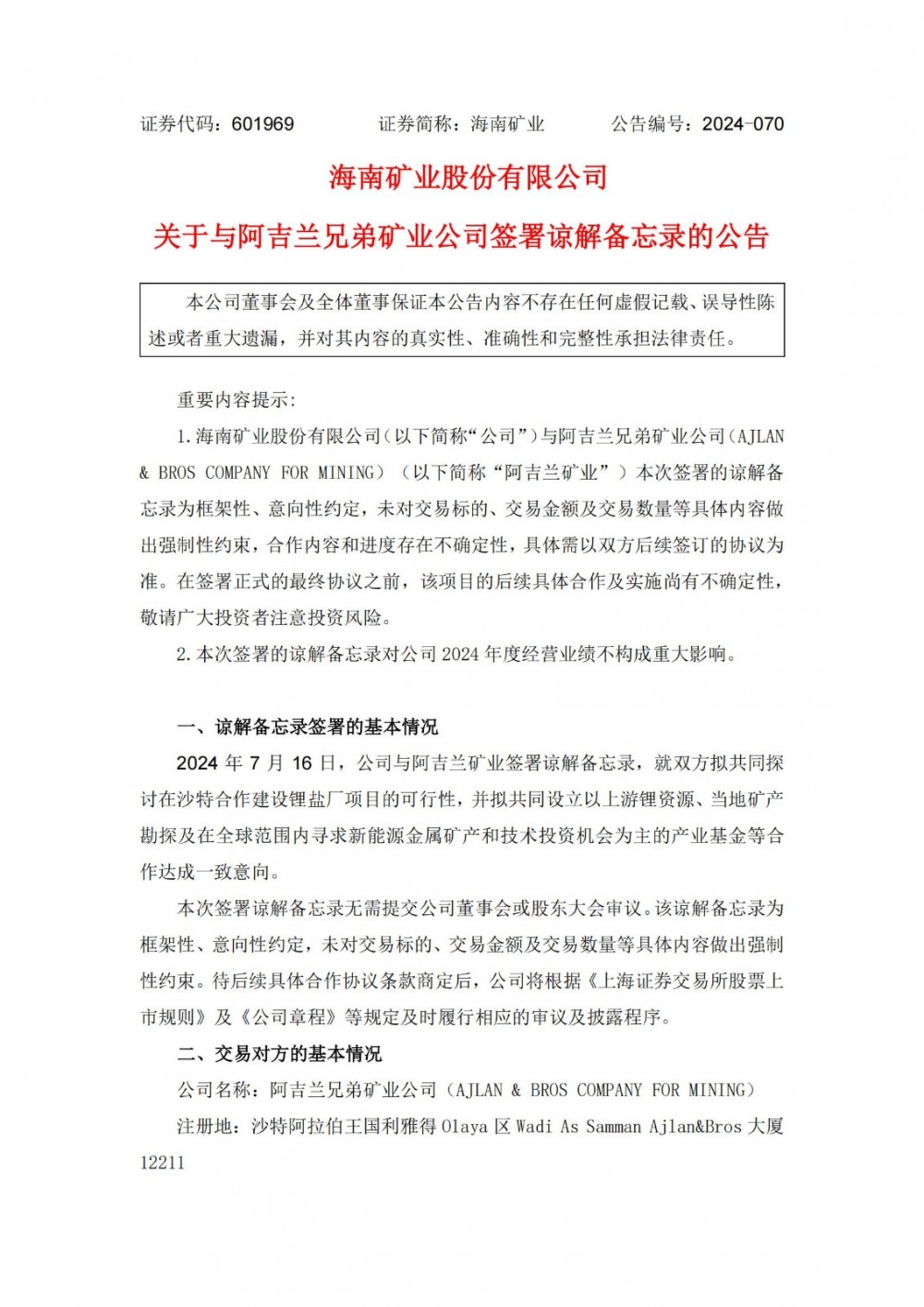
海南矿业拟探索在沙特合作建设锂盐厂
2024-07-17
7月16日,海南矿业发布公告称,公司与阿吉兰矿业签署谅解备忘录,就双方拟共同探讨在沙特合作建设锂盐厂项目的可行性,并拟共同设立以上游锂资源、当地矿产勘探及在全球...
祝贺!10台天能氢能燃料电池系统正式交付
2024-07-17
7月15日下午,天能氢能源科技有限公司自主开发设计生产的10台氢能燃料电池系统正式交付。这批系统将被装载在安徽省广德市的公交车上。本次交付的氢燃料电池额定功率8...
绿色工厂!易事特储能助力电器制造行业低碳转型
2024-07-17
在国家高度重视能源安全、加速推进能源结构转型的大背景下,制造业承担着落实绿色高质量发展的重要责任。在推进制造企业能耗向清洁能源转型过程中,场内分布式可再生能源部...
力神电池发布全新半固态电池
2024-07-17
&nBSP; ...
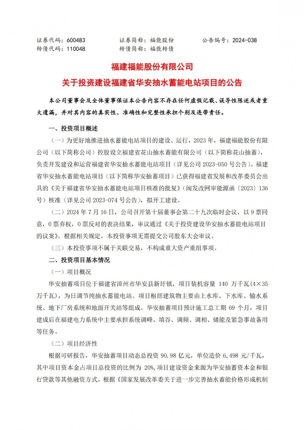
福能股份拟投建福建省华安抽水蓄能电站项目
2024-07-17
7月16日,福能股份发布《关于投资建设福建省华安抽水蓄能电站项目的公告》。华安抽蓄项目位于福建省漳州市华安县新圩镇,项目装机容量 140 万千瓦(435万千瓦)...
<<
<
2593
2594
2595
2596
2597
>
>>