搜索
首页
政策法规
国际资讯
返回
国际动态
国际项目
行业活动
国内资讯
返回
企业动态
储能项目
储能技术
储能科普
联系我们
首页
政策法规
国际资讯
返回
国际动态
国际项目
行业活动
国内资讯
返回
企业动态
储能项目
储能技术
储能科普
联系我们
none
国内资讯
企业动态
储能项目
储能技术
储能科普
您当前的位置:
首页
>
国内资讯
>
企业动态
截至2024年6月30日,中国核电控股独立储能电站装机1.13GW
2024-07-16
7月12日,中国核电发布公告称,截至2024年6月30日,公司核电控股在运机组25台,装机容量2375.00万千瓦;控股在建及核准待建机组15台,装机容量175...
安徽合肥高新技术产业开发区:拓展储能电站规模化、产业化应用途径
2024-07-16
近日,安徽合肥高新技术产业开发区发布《国家碳达峰试点(合肥高新技术产业开发区)实施方案》(征求意见稿)。文件提出,推进电力源网荷储一体化和多能互补发展,充分发挥...
配储10%/2h!盘江股份拟26亿元投建672.4MW风光项目
2024-07-16
7月12日,盘江股份发布公告称,公司围绕建设新型综合能源基地,加快布局发展清洁能源,拟通过控股子公司盘江新能源发电(关岭)有限公司(以下简称“新能源关岭公司”)...
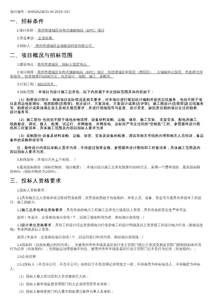
招标 | 安徽亳州市谯城区分布式储能电站EPC项目招标
2024-07-16
近日,亳州市谯城区金瑞能源科技有限公司亳州市谯城区分布式储能电站(EPC)项目招标公告发布。项目地点位于谯城区中医院((西院区)、古城镇中心医院、市政府北停车场...
长阳新能源年产6.5亿平方米储能及动力电池用锂电隔膜项目节能报告获批复
2024-07-16
近日,新站高新区经济发展局印发《关于长阳新能源年产6.5亿平方米储能及动力电池用锂电隔膜项目节能报告的审查意见》。项目利用现有厂房建设隔膜和造粒产品生产线。其中...
<<
<
2596
2597
2598
2599
2600
>
>>