搜索
首页
政策法规
国际资讯
返回
国际动态
国际项目
行业活动
国内资讯
返回
企业动态
储能项目
储能技术
储能科普
联系我们
首页
政策法规
国际资讯
返回
国际动态
国际项目
行业活动
国内资讯
返回
企业动态
储能项目
储能技术
储能科普
联系我们
none
国内资讯
企业动态
储能项目
储能技术
储能科普
您当前的位置:
首页
>
国内资讯
>
企业动态
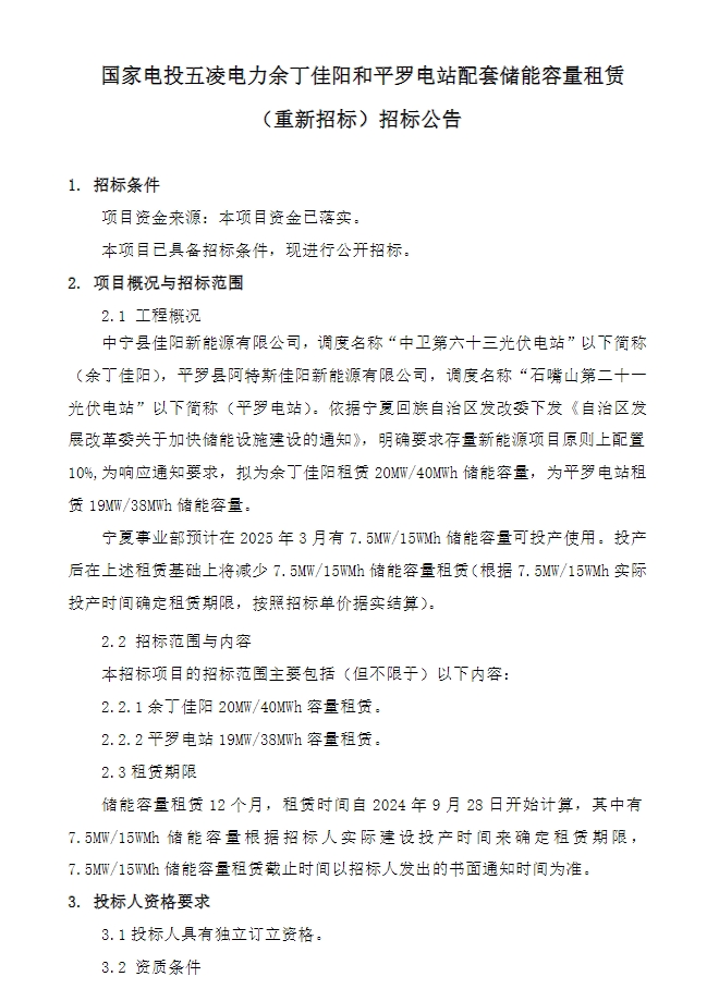
招标 | 国家电投宁夏光伏项目39MW/78MWh储能容量租赁招标
2024-07-16
7月15日,国家电投发布了国家电投五凌电力余丁佳阳和平罗电站配套储能容量租赁(重新招标)招标公告。项目招标人为五凌电力有限公司。本招标项目的招标范围主要包括(但...
招标 | 限价1.056元/Wh!内蒙古阿拉善400MWh电网侧储能EPC招标
2024-07-16
日前,内蒙古阿拉善阿拉腾敖包10万千瓦/40万千瓦时电网侧储能电站项目EPC招标公告发布,项目招标人为国众(拉善盟)能源有限公司,资金源于企业自筹,共42257...
7.8GWh!全球最大储能项目签约
2024-07-16
7月15日,阳光电源与沙特ALGIHAZ成功签约全球最大储能项目,容量高达7.8GWh!该项目隶属沙特电力公司(SEC),三个站点分别位于沙特的Najran、M...
加速全球布局 | 四象新能源顺利完成南非首批工商业储能项目交付
2024-07-16
南京四象新能源科技有限公司(简称“四象新能源”)近日顺利完成对南非客户的首批工商业储能项目的交付。这一里程碑事件不仅凸显了四象新能源在储能技术方面的领先地位和强...
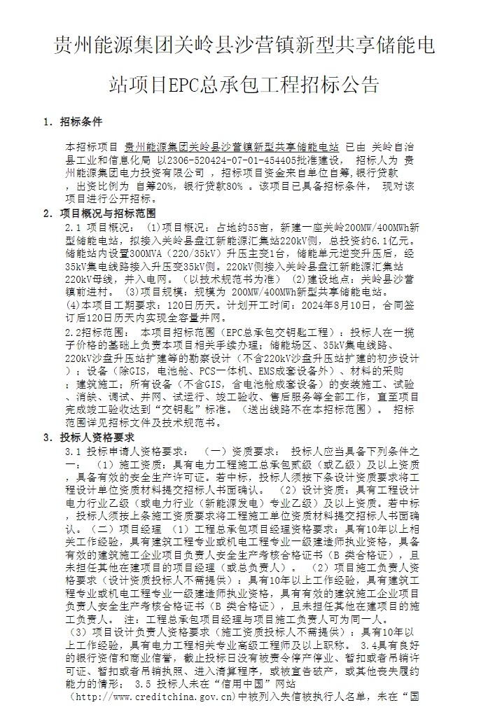
招标 | 200MW/400MWh!贵州关岭县沙营镇新型共享储能电站项目EPC总
2024-07-16
7月15日,贵州能源集团关岭县沙营镇新型共享储能电站项目EPC总承包工程招标公告发布。项目占地约55亩,新建一座关岭200MW/400MWh新型储能电站,拟接入...
<<
<
2598
2599
2600
2601
2602
>
>>