搜索
首页
政策法规
国际资讯
返回
国际动态
国际项目
行业活动
国内资讯
返回
企业动态
储能项目
储能技术
储能科普
联系我们
首页
政策法规
国际资讯
返回
国际动态
国际项目
行业活动
国内资讯
返回
企业动态
储能项目
储能技术
储能科普
联系我们
none
国内资讯
企业动态
储能项目
储能技术
储能科普
您当前的位置:
首页
>
国内资讯
>
企业动态
总投资80.47亿元!南网储能投资建设广西灌阳抽水蓄能电站
2024-07-16
7月15日,南网储能发布关于投资建设广西灌阳抽水蓄能电站的公告。公告显示,项目位于广西壮族自治区桂林市灌阳县境内,规划总装机容量120万kW,可研概算总投资80...
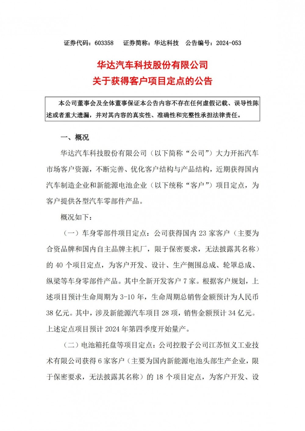
华达科技获得多家新能源电池企业项目定点
2024-07-16
7月15日,华达科技发布公告称,公司控股子公司江苏恒义工业技术有限公司获得6家客户的18个项目定点,为客户开发、设计、生产新能源汽车电池箱托盘、电机轴、储能托盘...
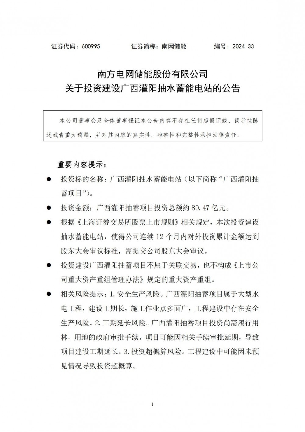
总投资83.12亿元!南网储能投资建设广西玉林抽水蓄能电站
2024-07-16
7月15日,南网储能发布关于投资建设广西玉林抽水蓄能电站的公告。公告显示,项目位于广西壮族自治区玉林市福绵区境内,规划总装机容量120万kW,可研概算总投资83...
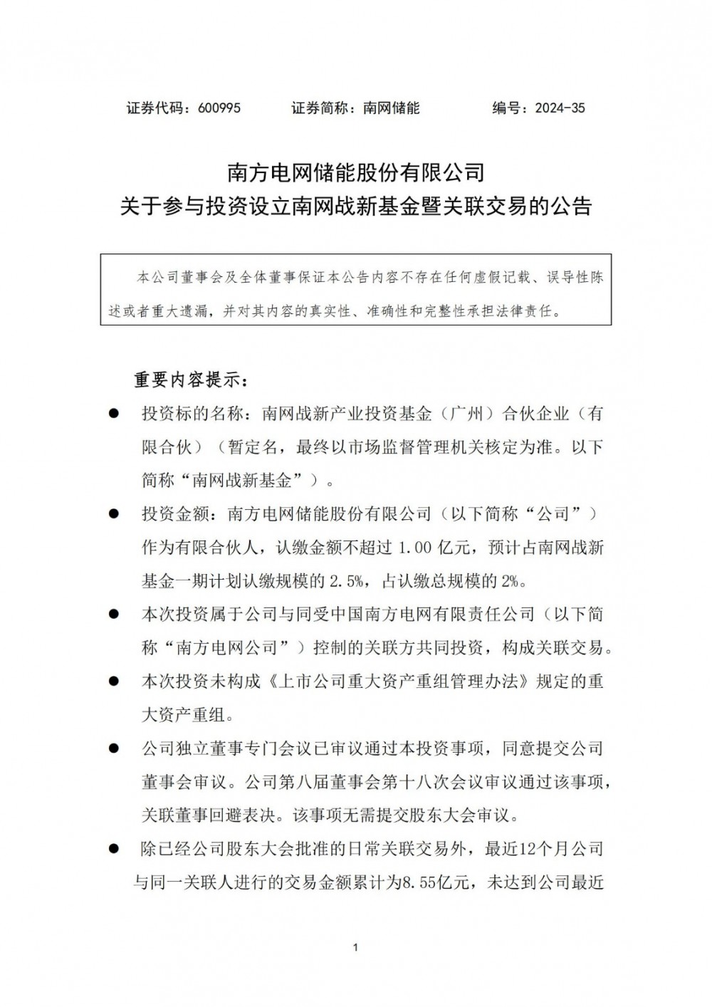
南网储能拟参与投资设立南网战新基金 重点投向储能、新能源等产业项目
2024-07-16
7月15日,南网储能发布公告称,公司拟与南网私募基金管理有限公司以及南方电网公司部分全资、控股企业,联合南方电网公司系统外有关企业共同发起设立南网战新基金。南网...
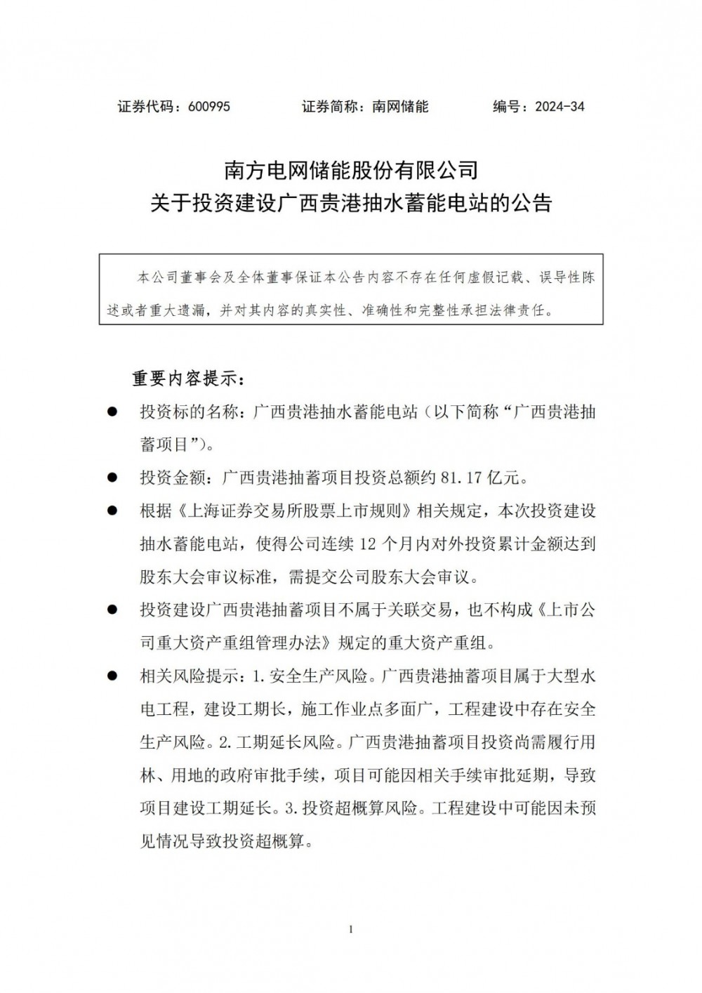
总投资81.17亿元!南网储能投资建设广西贵港抽水蓄能电站
2024-07-16
7月15日,南网储能发布关于投资建设广西贵港抽水蓄能电站的公告。公告显示,项目位于广西壮族自治区贵港市港北区境内,规划总装机容量120万kW,可研概算总投资81...
<<
<
2600
2601
2602
2603
2604
>
>>