搜索
首页
政策法规
国际资讯
返回
国际动态
国际项目
行业活动
国内资讯
返回
企业动态
储能项目
储能技术
储能科普
联系我们
首页
政策法规
国际资讯
返回
国际动态
国际项目
行业活动
国内资讯
返回
企业动态
储能项目
储能技术
储能科普
联系我们
none
国内资讯
企业动态
储能项目
储能技术
储能科普
您当前的位置:
首页
>
国内资讯
>
企业动态
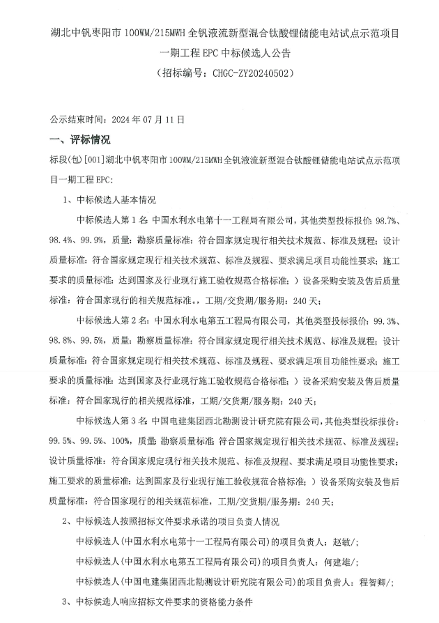
中标 | 50MW/105.35MWh!湖北中钒枣阳市全钒液流新型混合钛酸锂储能
2024-07-09
据储能界了解到,7月9日,湖北中钒枣阳市100WM/215MWH全钒液流新型混合钛酸锂储能电站试点示范项目一期工程EPC中标候选人公告。第一中标候选人为中国水利...
招标 | 广西桂林市永福县100MW/200MWh储能EPC总承包公开招标
2024-07-09
据储能界了解到,7月9日,广西公司永福公司广西桂林市永福县100MW/200MWh储能EPC总承包公开招标项目招标公告发布。本项目位于广西桂林市永福县苏桥镇苏桥...
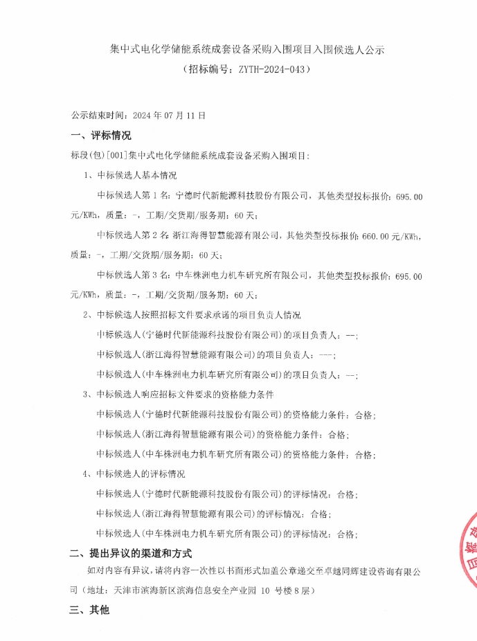
中标 | 最低0.66元/Wh!天津集中式电化学储能系统成套设备采购入围项目候选
2024-07-09
据储能界了解到,7月9日,朗能(天津)科技有限责任公司集中式电化学储能系统成套设备采购入围项目入围候选人公示。第一中标候选人为宁德时代新能源科技股份有限公司,折...
招标 | 华润新能源50MW/100MWh储能系统EPC总承包工程招标
2024-07-09
据储能界了解到,7月9日,华润新能源和田市50万千瓦光伏治沙暨产业园区低碳转型项目配套50MW(100MWh)储能系统EPC总承包工程招标公告发布。本工程为工程...
招标 | 华润新能源新疆40万千瓦光伏发电项目配套40MW(80MWh)储能系统
2024-07-09
据储能界了解到,7月9日,华润新能源和田40万千瓦光伏发电项目配套40MW(80MWh)储能系统EPC总承包工程招标公告发布。华润新能源和田40万千瓦光伏发电项...
<<
<
2626
2627
2628
2629
2630
>
>>