搜索
首页
政策法规
国际资讯
返回
国际动态
国际项目
行业活动
国内资讯
返回
企业动态
储能项目
储能技术
储能科普
联系我们
首页
政策法规
国际资讯
返回
国际动态
国际项目
行业活动
国内资讯
返回
企业动态
储能项目
储能技术
储能科普
联系我们
none
国内资讯
企业动态
储能项目
储能技术
储能科普
您当前的位置:
首页
>
国内资讯
>
企业动态
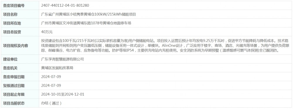
总投资40万元!广东省广州黄埔区小桔隽泰黄埔仓100kW/215kWh储能项目获
2024-07-09
据储能界了解到,近日,广东省广州黄埔区小桔隽泰黄埔仓100kW/215kWh储能项目获得备案。项目位于广州市黄埔区文冲街道黄埔东路1078号黄埔仓地面停车场,总...
液冷磷酸铁锂储能+全钒液流储能!内蒙古电网200MW/800MWh侧储能电站项目
2024-07-09
据悉,7月8日,内蒙古自治区生态环境厅发布关于包头百灵20万千瓦/80万千瓦时电网侧储能电站项目建设项目环境影响评价文件(辐射类)审批结果公示。公示信息显示,本...
150MW/300MWh!广东开平电网侧独立储能项目公示
2024-07-09
据悉,7月8日,广东开平市发展和改革局发布开平江开储能技术有限公司塘口镇 150MW/300MWh电网侧独立储能项目立项情况。文件显示,建设单位为开平江开储能技...
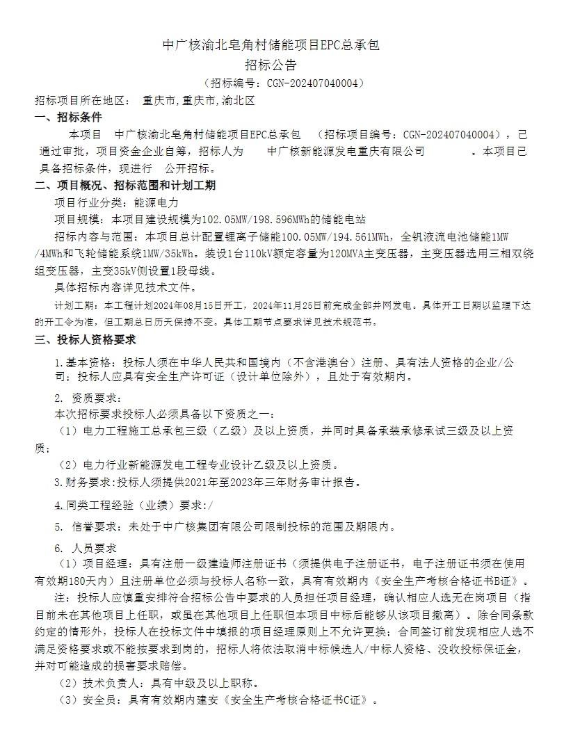
招标 | 锂电池100.05MW/194.561MWh+液流电池1MW/4MWh
2024-07-09
据储能界了解到,7月9日,中广核渝北皂角村储能项目EPC总承包招标公告发布。本项目总计配置锂离子储能100.05MW/194.561MWh,全钒液流电池储能1M...
招标 | 华电甘肃张掖风电项目配套15MW/60MWh储能设施EPC招标
2024-07-09
据储能界了解到,7月8日,甘肃华电甘州平山湖100MW风电项目配套15MW60MWh储能设施总承包启动招标,项目招标人为甘肃甘州华电能源开发有限公司,项目位于甘...
<<
<
2628
2629
2630
2631
2632
>
>>