搜索
首页
政策法规
国际资讯
返回
国际动态
国际项目
行业活动
国内资讯
返回
企业动态
储能项目
储能技术
储能科普
联系我们
首页
政策法规
国际资讯
返回
国际动态
国际项目
行业活动
国内资讯
返回
企业动态
储能项目
储能技术
储能科普
联系我们
none
国内资讯
企业动态
储能项目
储能技术
储能科普
您当前的位置:
首页
>
国内资讯
>
企业动态
蔚蓝锂芯子公司获得政府补助合计1416万元
2024-07-09
据储能界了解到,7月5日,蔚蓝锂芯发布公告称,公司子公司淮安澳洋顺昌光电技术有限公司(以下简称“淮安光电”)于近日收到淮安市清江浦区财政支付中心拨付的市级及区级...
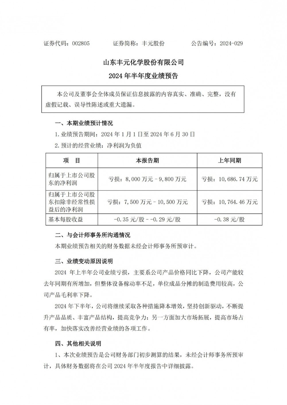
丰元股份预计2024年上半年亏损8000万元-9800万元
2024-07-09
据储能界了解到,7月8日,丰元股份发布公告称,预计2024年上半年归母净利润亏损8000万元至9800万元,上年同期亏损1.07亿元;扣非净利润亏损7500万元...
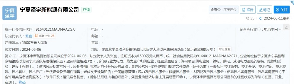
泽宇智能成立新公司 业务含储能技术服务
2024-07-09
据储能界了解到,企查查显示,近日,宁夏泽宇新能源有限公司成立,法定代表人为张剑,注册资本1500万元,企业地址位于宁夏永宁县胜利乡福银路以北闽宁大道以东唐徕渠以...
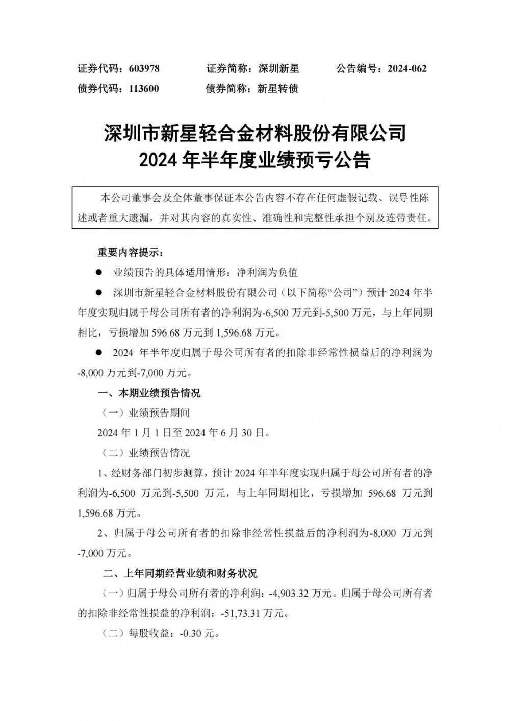
六氟磷酸锂受产品价格持续走低!2024年上半年深圳新星预计亏损5500万元-65
2024-07-09
据储能界了解到,7月8日,深圳新星发布公告称,预计2024年半年度实现归属于母公司所有者的净利润为-6500万元到-5500万元,与上年同期相比,亏损增加596...
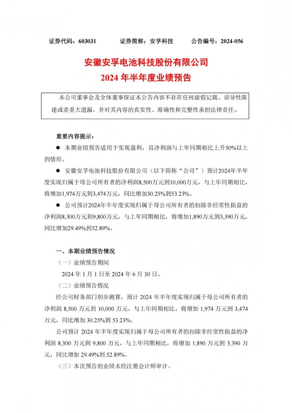
安孚科技预计2024年上半年净利同比增长30.25%-53.23%
2024-07-09
据储能界了解到,7月8日,安孚科技发布公告称,公司预计2024年半年度实现归属于母公司所有者的净利润8500万元到10000万元,与上年同期相比,将增加1974...
<<
<
2630
2631
2632
2633
2634
>
>>