搜索
首页
政策法规
国际资讯
返回
国际动态
国际项目
行业活动
国内资讯
返回
企业动态
储能项目
储能技术
储能科普
联系我们
首页
政策法规
国际资讯
返回
国际动态
国际项目
行业活动
国内资讯
返回
企业动态
储能项目
储能技术
储能科普
联系我们
none
国内资讯
企业动态
储能项目
储能技术
储能科普
您当前的位置:
首页
>
国内资讯
>
企业动态
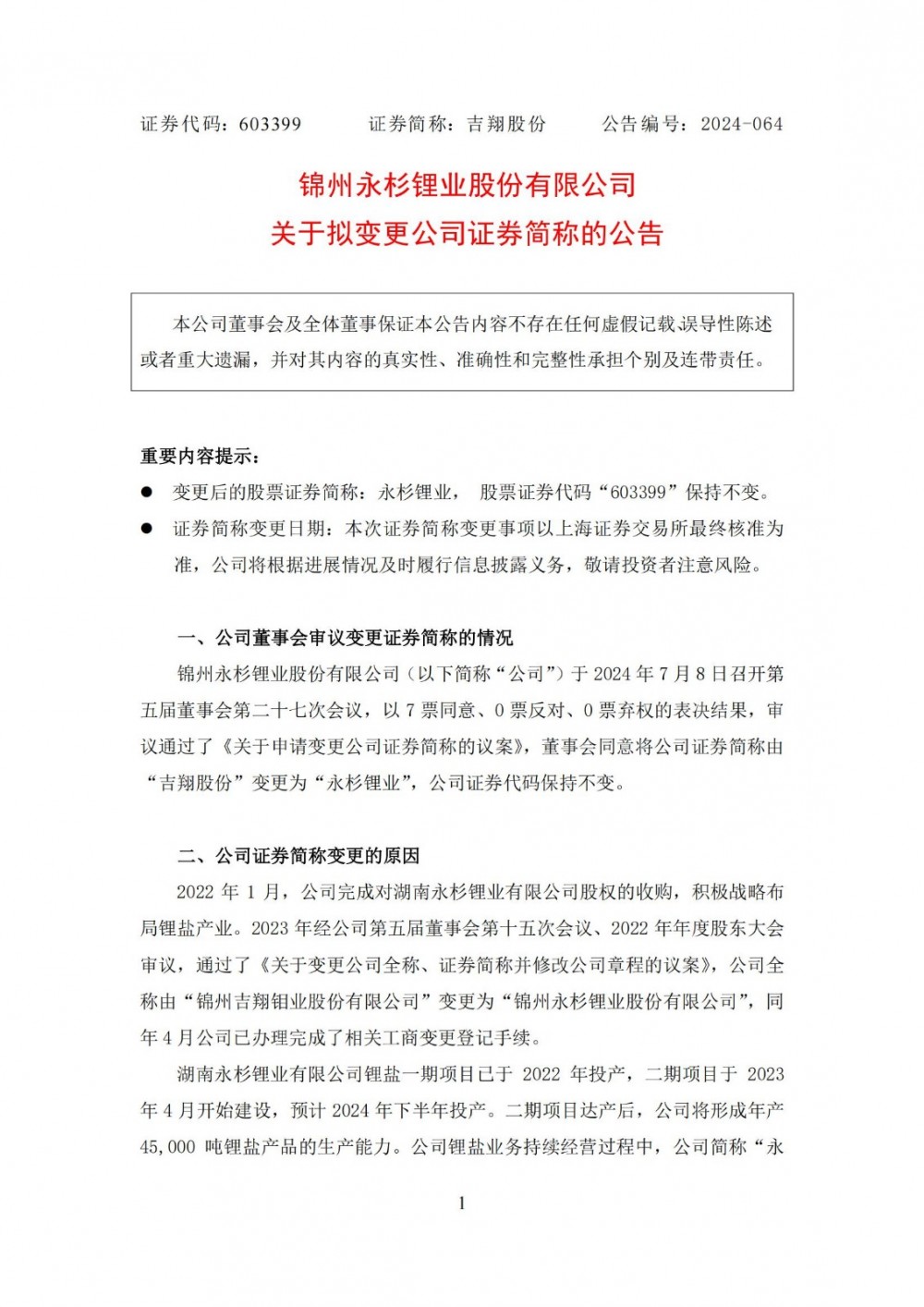
吉翔股份拟将公司证券简称变更为永杉锂业
2024-07-09
据储能界了解到,7月8日,吉翔股份发布公告称,董事会同意将公司证券简称由“吉翔股份”变更为“永杉锂业”,公司证券代码保持不变。公告显示,公司锂盐业务持续经营过程...
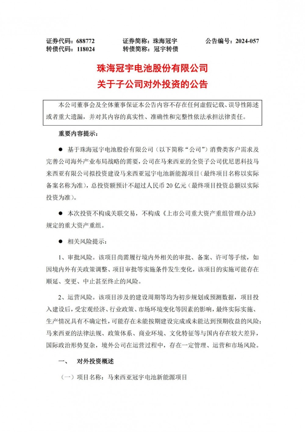
珠海冠宇拟斥不超20亿元投建马来西亚冠宇电池新能源项目
2024-07-09
据储能界了解到,7月8日,珠海冠宇发布公告称,基于珠海冠宇电池股份有限公司(以下简称“公司”)消费类客户需求及完善公司海外产业布局战略的需要,公司在马来西亚的全...
招标 | 华电甘肃玉门光伏项目配套10MW/20MWh储能工程EPC招标
2024-07-09
据储能界了解到,7月8日,甘肃华电玉门麻黄滩50兆瓦光伏项目配套10MW20MWh储能工程总承包启动招标,项目招标人为甘肃华电玉门风力发电有限公司,项目位于甘肃...
天津:支持电动载人汽车、锂电池、太阳能电池“新三样”产品出口
2024-07-09
据储能界了解到,7月8日,天津市人民政府印发《天津市促进现代服务业高质量发展实施方案》(以下简称《方案》)的通知。《方案》指出,能源资源流通产业。用好国家及本市...
云南曲靖:谋划推进“集中式”共享储能项目
2024-07-09
据储能界了解到,7月5日,曲靖市沾益区人民政府发布关于印发曲靖市沾益区2024年进一步推动经济稳进提质政策措施的通知。文件提出,培育发展新质生产力。突出构建以先...
<<
<
2629
2630
2631
2632
2633
>
>>