搜索
首页
政策法规
国际资讯
返回
国际动态
国际项目
行业活动
国内资讯
返回
企业动态
储能项目
储能技术
储能科普
联系我们
首页
政策法规
国际资讯
返回
国际动态
国际项目
行业活动
国内资讯
返回
企业动态
储能项目
储能技术
储能科普
联系我们
none
国内资讯
企业动态
储能项目
储能技术
储能科普
您当前的位置:
首页
>
国内资讯
>
企业动态
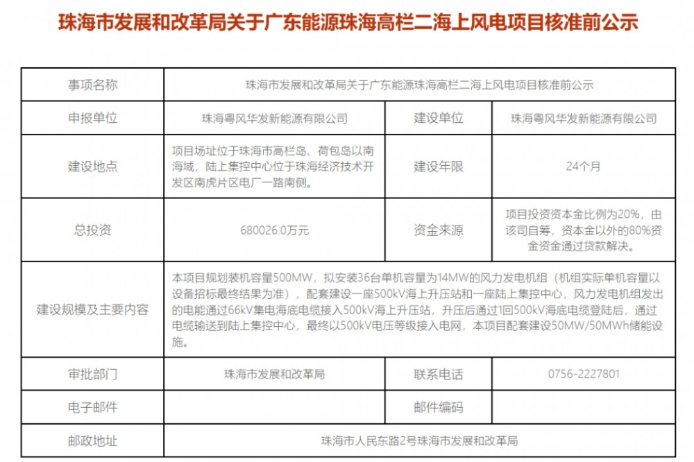
配储50MW/50MWh!500MW海上风电配储项目获批
2024-06-20
据储能界了解到,近日,珠海市发展和改革局发布《关于广东能源珠海高栏二海上风电项目核准前公示》。根据公示,广东能源珠海高栏二海上风电项目位于位于珠海市高栏岛、荷包...
国家能源局将加强新型储能试点示范跟踪,推动新型储能技术创新
2024-06-20
6月20日,国务院新闻办公室举行“推动高质量发展”系列主题新闻发布会,请国家能源局局长章建华、国家能源局发展规划司司长李福龙、国家能源局电力司司长杜忠明、国家能...
招标 | 100MW/200MWh!新疆木垒县大石头东新220千伏汇集站建设项目
2024-06-20
据储能界了解到,6月20日,木垒县大石头东新220千伏汇集站建设项目储能系统采购招标公告发布。项目新建1座220kV汇集站(配套储能建设规模100MW/200M...
江苏常州:提供动力电池、储能电站、一体化能源站等产品和服务认证
2024-06-20
据储能界了解到,6月19日,江苏常州市政府办公室关于印发《常州市内外贸一体化试点工作实施方案》的通知。文件指出,促进标准认证衔接。支持有条件的企业、行业组织、专...
美的工业技术旗下科陆电子、合康新能携手亮相慕尼黑电池储能展、太阳能展
2024-06-20
【德国,慕尼黑】6月19日,美的集团工业技术事业群旗下科陆电子、合康新能携多款储能、光伏新品亮相德国慕尼黑电池储能展(EES Europe 2024)与太阳能展...
<<
<
2727
2728
2729
2730
2731
>
>>