搜索
首页
政策法规
国际资讯
返回
国际动态
国际项目
行业活动
国内资讯
返回
企业动态
储能项目
储能技术
储能科普
联系我们
首页
政策法规
国际资讯
返回
国际动态
国际项目
行业活动
国内资讯
返回
企业动态
储能项目
储能技术
储能科普
联系我们
none
国内资讯
企业动态
储能项目
储能技术
储能科普
您当前的位置:
首页
>
国内资讯
>
企业动态
储能日报:IEA:清洁能源投资将达2万亿美元;特斯拉Megapack储能系统进入
2024-06-13
国内头条1、胶东地区最大储能项目并网投运近日,胶东地区最大的储能项目——220千伏成山京能储能电站在我市顺利并网投运。该项目是京能国际在华东地区建设的首个共享储...
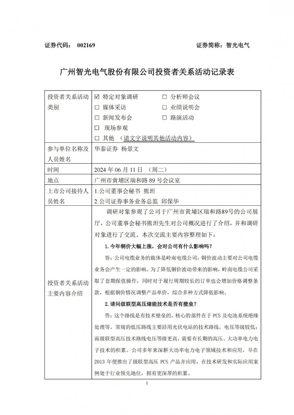
智光电气:公司储能业务毛利水平与行业平均水平相当
2024-06-13
据储能界了解到,近日,智光电气发布投资者关系活动记录表。智光电气表示,公司确立了“以储能规模化发展为重点,持续增强新型电力系统关键业务”的业务发展战略,围绕主营...
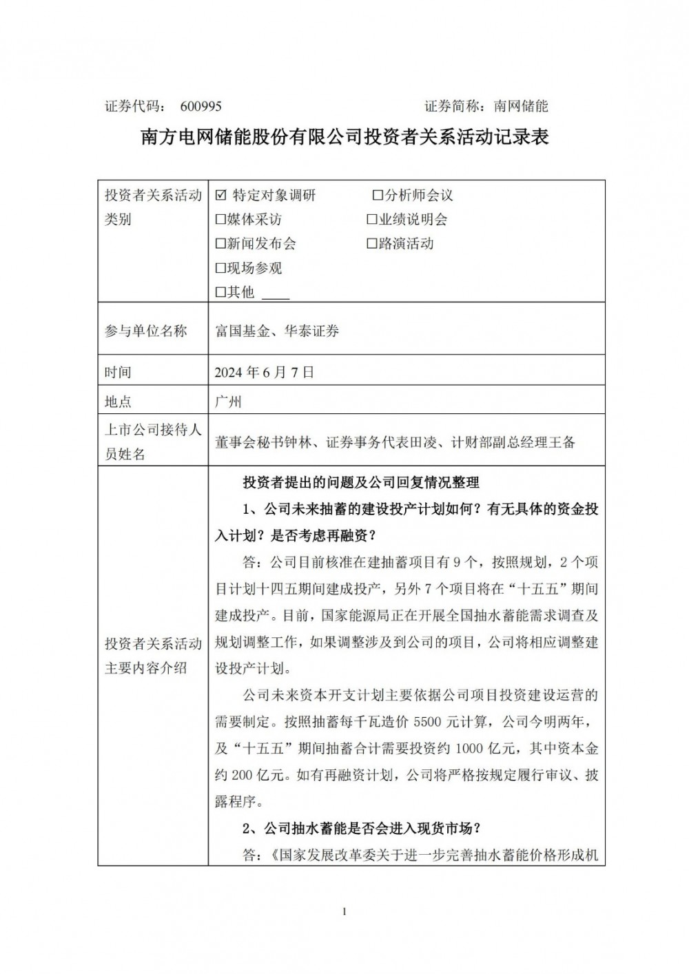
南网储能:目前核准在建抽蓄项目有9个
2024-06-13
据储能界了解到,近日,南网储能发布投资者关系活动记录表。南网储能表示,公司目前核准在建抽蓄项目有9个,按照规划,2个项目计划十四五期间建成投产,另外7个项目将在...
浙江兰溪:加快储能电站开发建设
2024-06-13
据储能界了解到,6月12日,浙江兰溪发布兰溪电网高质量发展三年行动计划(2024—2026年)。其中提到,统筹推进新能源高质量发展。围绕新能源大规模开发,开展全...
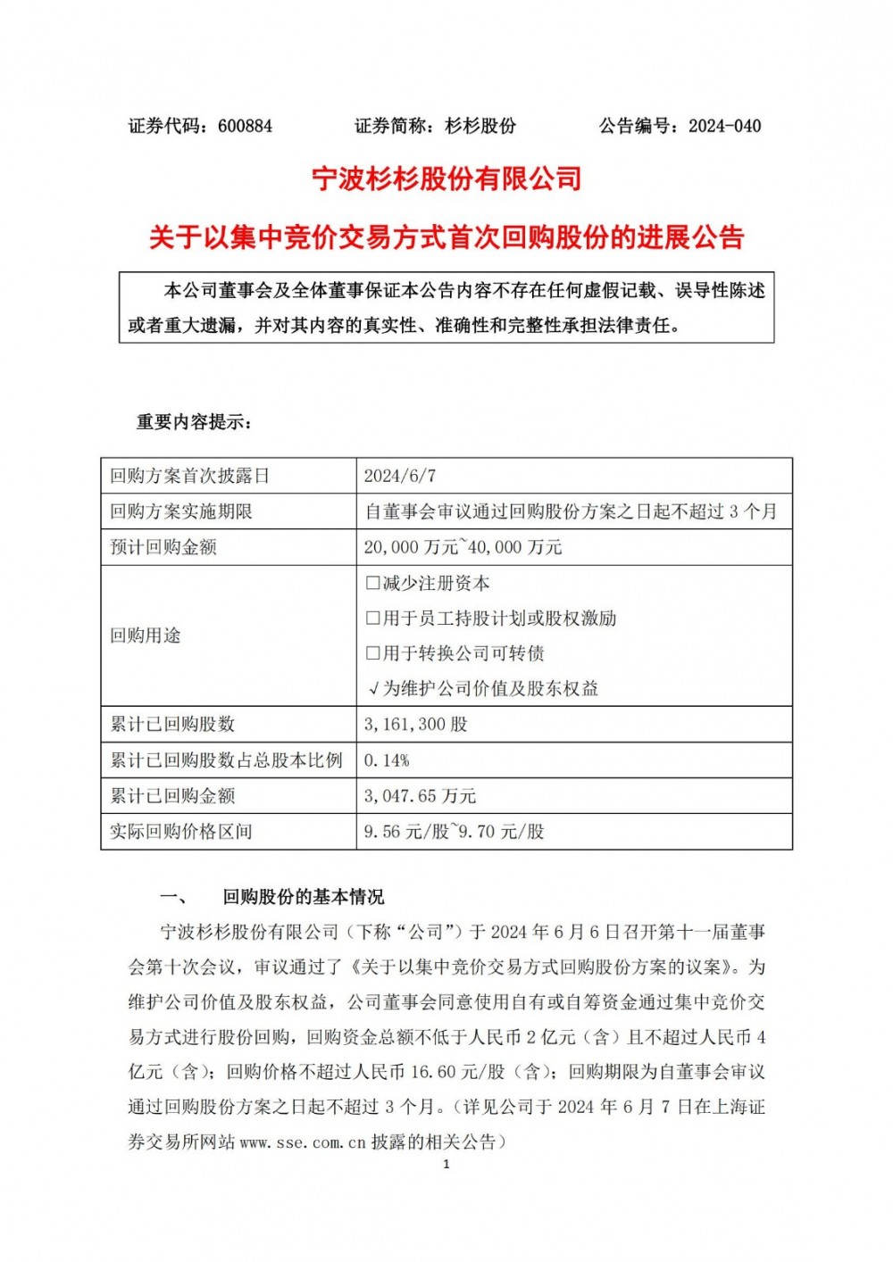
杉杉股份首次回购316.13万股股份
2024-06-13
据储能界了解到,6月12日,杉杉股份发布公告称,2024年6月12日,公司通过集中竞价交易方式首次回购股份数量为3,161,300股,占公司目前总股本(2,25...
<<
<
2773
2774
2775
2776
2777
>
>>