搜索
首页
政策法规
国际资讯
返回
国际动态
国际项目
行业活动
国内资讯
返回
企业动态
储能项目
储能技术
储能科普
联系我们
首页
政策法规
国际资讯
返回
国际动态
国际项目
行业活动
国内资讯
返回
企业动态
储能项目
储能技术
储能科普
联系我们
none
国内资讯
企业动态
储能项目
储能技术
储能科普
您当前的位置:
首页
>
国内资讯
>
企业动态
天际股份全资子公司新特化工复产
2024-06-13
据储能界了解到,6月12日,公司全资子公司常熟新特化工有限公司(以下简称“新特化工”)从4月15日起实施临时停产,进行技改扩产(技改项目2024年7月份进入试生...
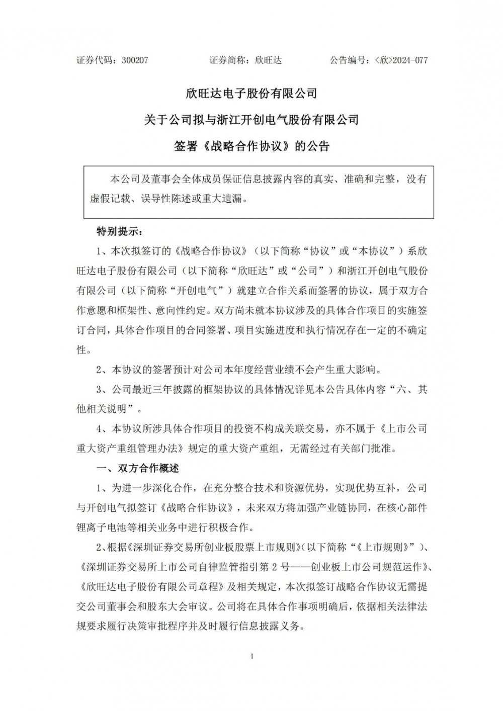
欣旺达与开创电气签署战略合作协议 加强核心部件锂电池业务合作
2024-06-13
据储能界了解到,6月12日,欣旺达发布公告称,为进一步深化合作,在充分整合技术和资源优势,实现优势互补,公司与开创电气拟签订《战略合作协议》,未来双方将加强产业...
江苏:新增陆上风电需配储不低于10%/2h,全寿命周期具备配套调峰能力
2024-06-13
据储能界了解到,6月12日,江苏省发改委发布《省发展改革委关于规范我省陆上风电发展的通知》(以下简称《通知》)。提到截至2023年底,江苏省陆上风电并网装机11...
振华新材:现有4万吨/年的钠离子电池正极材料、钴酸锂等产能
2024-06-13
据储能界了解到,近日,振华新材发布投资者关系活动记录表。振华新材表示,在钠离子电池方面,公司的钠离子电池正极材料凭借优异的性能表现和领先的性价比优势,与国内头部...
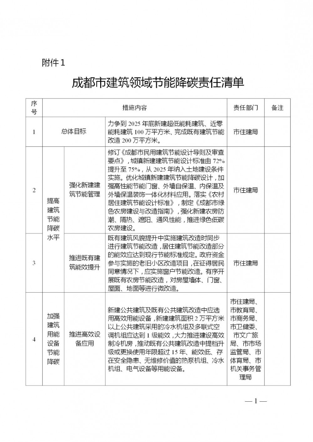
四川成都:探索充电设施向充放储一体化设施发展
2024-06-13
据储能界了解到,近日,成都市住房和城乡建设局等6部门关于印发推动成都市建筑领域节能降碳若干措施(以下简称《若干措施》)。提到推动区域建筑能源协同。推进建筑用能与...
<<
<
2772
2773
2774
2775
2776
>
>>