搜索
首页
政策法规
国际资讯
返回
国际动态
国际项目
行业活动
国内资讯
返回
企业动态
储能项目
储能技术
储能科普
联系我们
首页
政策法规
国际资讯
返回
国际动态
国际项目
行业活动
国内资讯
返回
企业动态
储能项目
储能技术
储能科普
联系我们
none
国内资讯
企业动态
储能项目
储能技术
储能科普
您当前的位置:
首页
>
国内资讯
>
企业动态
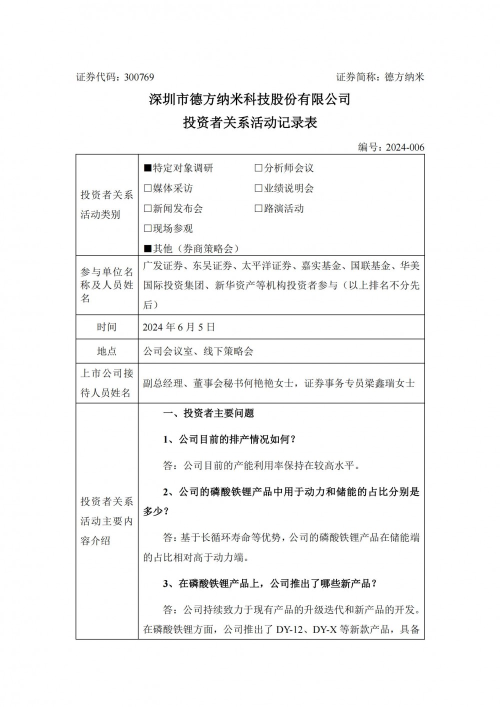
德方纳米推出了DY-12、DY-X等新款磷酸铁锂产品
2024-06-06
据储能界了解到,6月5日,德方纳米发布投资者关系活动记录表。德方纳米表示,公司持续致力于现有产品的升级迭代和新产品的开发。在磷酸铁锂方面,公司推出了DY-12、...
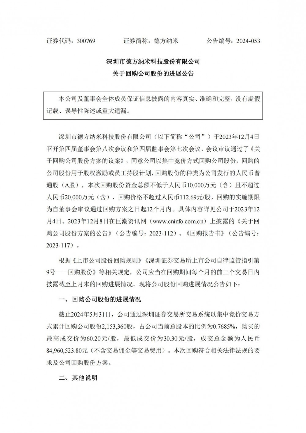
德方纳米累计回购215.34万股 耗资8496.05万元
2024-06-06
据储能界了解到,近日,德方纳米发布公告称,截止2024年5月31日,公司通过深圳证券交易所交易系统以集中竞价交易方式累计回购公司股份2,153,360股,占公司...
万里股份董事崔鹏辞职
2024-06-06
据储能界了解到,6月5日,万里股份发布公告称,公司董事会于近日收到公司董事崔鹏先生提交的书面辞职报告。崔鹏先生因工作变动原因,向公司董事会申请辞去第十届董事会董...
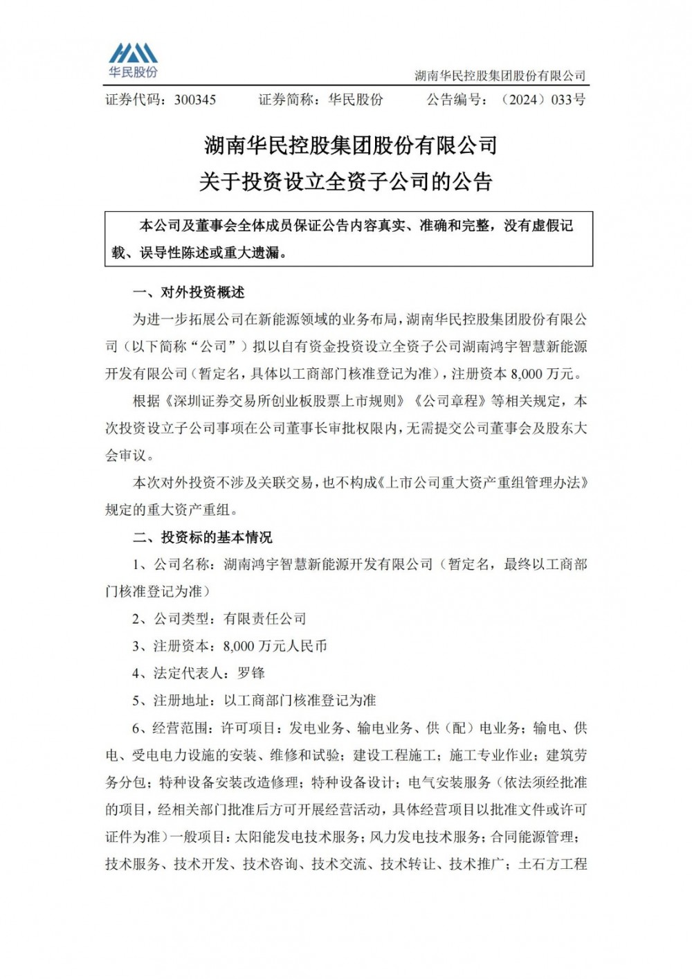
华民股份拟设全资子公司 为园区级、地区级微电网提供整体解决方案
2024-06-06
据储能界了解到,6月5日,华民股份发布公告称,为进一步拓展公司在新能源领域的业务布局,公司拟投资设立全资子公司湖南鸿宇智慧新能源开发有限公司,注册资本8000万...
江西铜业终止分拆江铜铜箔至创业板上市
2024-06-06
据储能界了解到,6月5日,江西铜业发布公告称,根据公司 2022 年第一次临时股东大会授权,公司董事会同意拟终止分拆控股子公司江西省江铜铜箔科技股份有限公司至深...
<<
<
2799
2800
2801
2802
2803
>
>>