搜索
首页
政策法规
国际资讯
返回
国际动态
国际项目
行业活动
国内资讯
返回
企业动态
储能项目
储能技术
储能科普
联系我们
首页
政策法规
国际资讯
返回
国际动态
国际项目
行业活动
国内资讯
返回
企业动态
储能项目
储能技术
储能科普
联系我们
none
国内资讯
企业动态
储能项目
储能技术
储能科普
您当前的位置:
首页
>
国内资讯
>
企业动态
甘肃金昌:实施永昌县抽水蓄能电站等项目
2024-05-30
据储能界了解到,5月29日,金昌市人民政府印发金昌市2024年大气污染防治“百日攻坚”行动实施方案。文件指出,大力发展风光电,加快推进陇电入浙特高压直流工程建设...
中标 | 中国电建浙江诸暨100MW/200MWhh独立储能项目储能系统设备采购
2024-05-30
据储能界了解到,5月29日,中国电建华东院华辰电控诸暨城北开发区 100MW/200MWh 独立储能项目储能系统设备采购项目中标/成交公示发布。北京中储闽通集团...
强化退役动力电池在储能等领域的梯次利用!浙江宁波市鄞州区发文
2024-05-30
据储能界了解到,5月29日,浙江宁波市鄞州区人民政府发布关于印发鄞州区推动大规模设备更新和消费品以旧换新工作方案的通知。文件指出,推进再制造产业培育和产品梯次利...
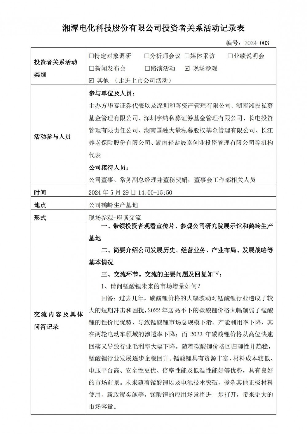
湘潭电化:已与固态电池行业厂商联合研发 尚未形成销售收入
2024-05-30
据储能界了解到,5月29日,湘潭电化接待机构调研。湘潭电化表示,过去几年,碳酸锂价格的大幅波动对锰酸锂行业造成了较大的短期冲击和困扰,2022年居高不下的碳酸锂...
易事特于甘肃投资成立储能科技新公司
2024-05-30
据储能界了解到,5月29日,易事特(环县)储能科技有限公司成立,法定代表人为陈明池,注册资本100万元。经营范围包含:发电业务、输电业务、供(配)电业务;输电、...
<<
<
2833
2834
2835
2836
2837
>
>>