搜索
首页
政策法规
国际资讯
返回
国际动态
国际项目
行业活动
国内资讯
返回
企业动态
储能项目
储能技术
储能科普
联系我们
首页
政策法规
国际资讯
返回
国际动态
国际项目
行业活动
国内资讯
返回
企业动态
储能项目
储能技术
储能科普
联系我们
none
国内资讯
企业动态
储能项目
储能技术
储能科普
您当前的位置:
首页
>
国内资讯
>
企业动态
新宙邦拟建设路易斯安那州电池化学品项目并获得政府投资激励
2024-05-23
近日,美国新宙邦与美国路易斯安那州政府签订了税收减免协议,公司拟于美国路易斯安那州建设电池材料项目。本次项目投资是基于公司海外发展需要进行的重要战略部署,选址拟...
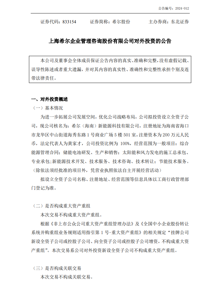
希尔股份成立子公司,含储能电池研发业务
2024-05-23
据储能界了解到,5月22日,希尔股份发布公告称,为进一步拓展公司发展空间,优化公司战略布局,公司拟投资设立全资子公司,现公司核名为:希尔(海南)新能源科技有限公...
海得智慧能源欧洲公司多个用户侧储能项目投运!
2024-05-23
随着海得智慧能源欧洲公司的成立,欧洲储能项目交付速度再创新高,已出货近200台,投运项目应用在充电桩、科技园、制造业等多个场景,即插即用、快速部署,体现了海得智...
招标 | 冀东油田分布式自发自用光伏发电10MW/20MWh配套储能项目招标
2024-05-23
据储能界了解到,5月22日,冀东油田分布式自发自用光伏发电10MW/20MWh配套储能项目招标公告发布。项目建设地点位于河北省唐山市曹妃甸区冀东油田公司高尚堡地...
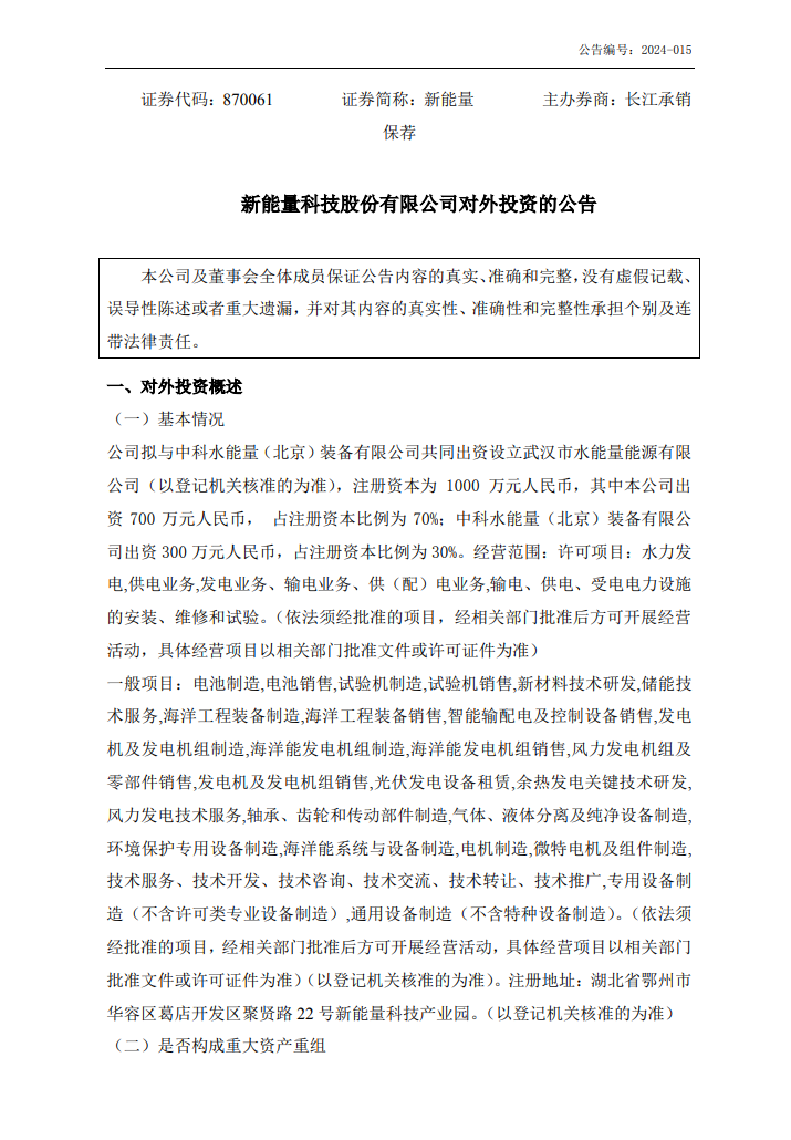
新能量成立新公司,含电池制造业务
2024-05-23
据储能界了解到,5月22日,新能量发布公告称,公司拟与中科水能量(北京)装备有限公司共同出资设立武汉市水能量能源有限公司(以登记机关核准的为准),注册资本为10...
<<
<
2871
2872
2873
2874
2875
>
>>