搜索
首页
政策法规
国际资讯
返回
国际动态
国际项目
行业活动
国内资讯
返回
企业动态
储能项目
储能技术
储能科普
联系我们
首页
政策法规
国际资讯
返回
国际动态
国际项目
行业活动
国内资讯
返回
企业动态
储能项目
储能技术
储能科普
联系我们
none
国内资讯
企业动态
储能项目
储能技术
储能科普
您当前的位置:
首页
>
国内资讯
>
企业动态
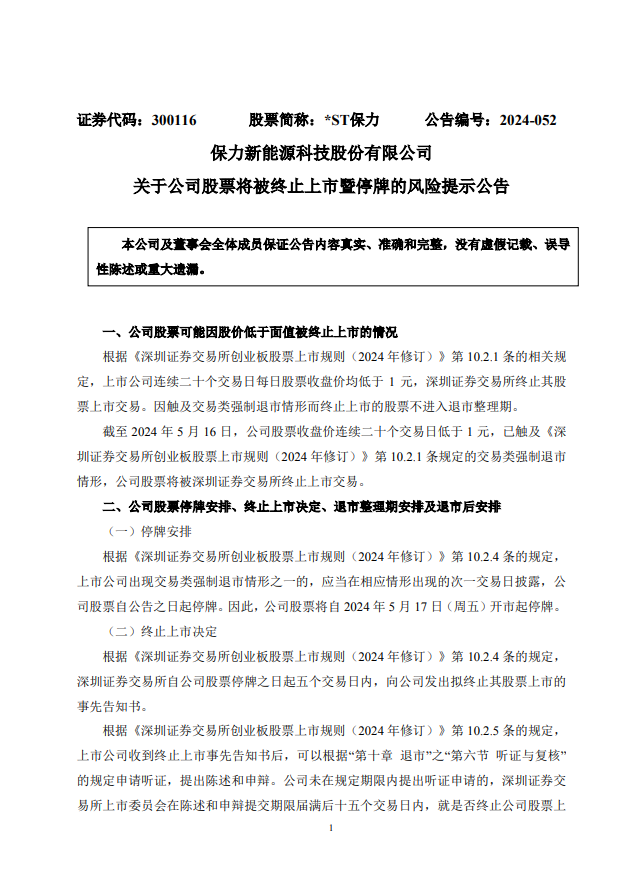
*ST保力股票将被终止上市股票
2024-05-17
据储能界了解到,5月16日晚,*ST保力发布公告称,截至2024年5月16日,公司股票收盘价连续二十个交易日低于1元,已触及《深圳证券交易所创业板股票上市规则(...
主要从事发电、配电及储能等开发投资及营运!山高新能源拟与山东高速合资成立鲁中新能
2024-05-17
据储能界了解到,5月14日,山高新能源发布公告称,于2024年5月14日(交易时段后),英裕香港(公司的直接全资附属公司)与山东高速新能源开发就于中国成立合资企...
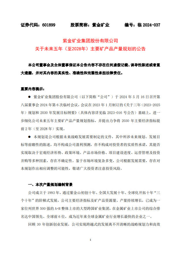
紫金矿业更新五年产量规划 2025年锂产量指引下调至10万吨
2024-05-17
据储能界了解到,5月16日,紫金矿业发布公告称,对到2030年发展目标进行调整。其中提出,较原计划提前两年实现2030年目标,到2028年,公司矿产铜产量将较2...
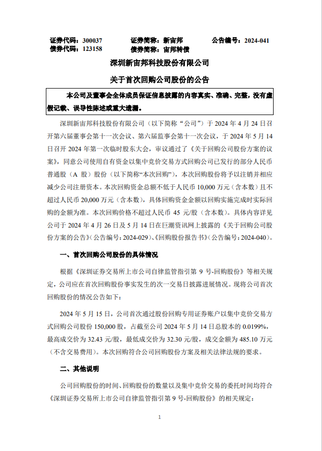
新宙邦:首次回购股份15万股
2024-05-16
据储能界了解到,5月15日晚间,新宙邦发布公告称,2024年5月15日,公司首次通过股份回购专用证券账户以集中竞价交易方式回购公司股份150000股,占截至公司2024年5月14日总股本的0.0199%。...
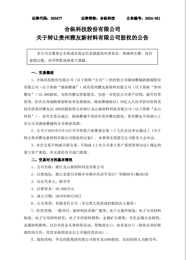
合纵科技拟1.3亿元转让贵州雅友55%股权
2024-05-16
据储能界了解到,5月15日,合纵科技发布公告称,为进一步优化公司资产结构,提升经营质效,结合自身战略规划和业务发展情况,湖南雅城拟以1.30亿元人民币的对价将其持有的贵州雅友55.00%的股权转让给浙江友山新材料科技有限公司(以下简称“友山科技”)。...
<<
<
2897
2898
2899
2900
2901
>
>>